Other Parts Discussed in Thread: PCM1840, TAA3040, TLV320AIC34
Tool/software:
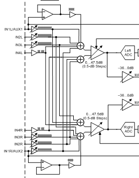
Hello,
I am using the TLV320AIC3263 codec and I have 4 separate AUX (line-level) mono inputs. My goal is to capture all 4 channels simultaneously in digital format.
I would like to clarify the following points:
-
Is it correct that the codec can capture all 4 channels simultaneously using TDM or multi-slot PCM mode?
-
Will capturing all 4 channels simultaneously introduce any noticeable latency or buffer timing issues?
-
If yes, what are the critical considerations for slot mapping in codec registers and host-side (i.MX8 / ALSA/ASoC) configuration?
-
When using PurePath Studio, do I need to add any DSP blocks to capture these 4 channels as raw inputs, or is configuring TDM slots + host enough?
My objective is to capture 4 line-level mono signals as separate channels and later process them into individual WAV files. Any advice or example register/DT configuration would be very helpful.
Thank you.

