Part Number: TAS2505
Other Parts Discussed in Thread: SYSCONFIG
Tool/software:
Hello Team,
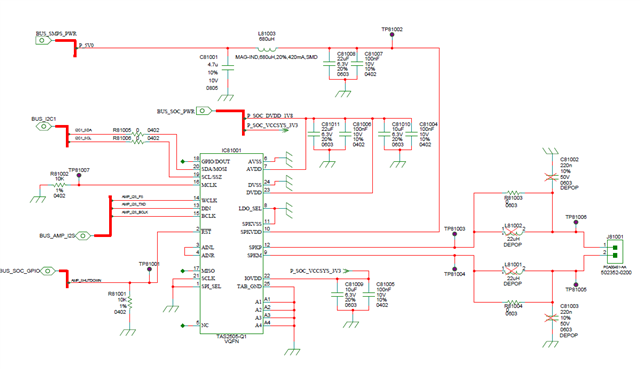
We are trying to integrate TAS2505 DAC with TI AM62Px SOC. Our connection is as follows and we use BCLK and MCLK is not using.
I tried example sequence in ti.com/lit/ug/slau472c/slau472c.pdf?ts=1759243187940 Section 5.1, but this is for setting with MCLK.
Could you please share the correct sequence to be followed for initializing DAC from SOC? The following is our connection.



