This thread has been locked.

If you have a related question, please click the "Ask a related question" button in the top right corner. The newly created question will be automatically linked to this question.

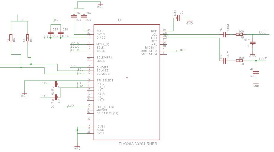
design CLOCK on TLV320AIC3204

Hi TI engineer

i am new to this, i just hope that i can get the guidance for you all

i have designed some of the part i needed for this system

the system is using LDOIN to power up the system. after this few day i have designed some of the circuit found that i have no idea on BCLK, WCLK, MCLK DIN and DOUT

based on the evm board circuitry, they are all connected to TAS1020, i am not sure whether i need to design a new circuitry into the CODEC. but i have been know which and what kind of register i need to be use

below are some spec i need to build

The codec receives: MCLK = 12.288 MHz,
 BLCK = 512 kHz, WCLK = 8 kHz

i hope that TI engineer able help me solve the problem

below are my schematic, thank you