This thread has been locked.

If you have a related question, please click the "Ask a related question" button in the top right corner. The newly created question will be automatically linked to this question.

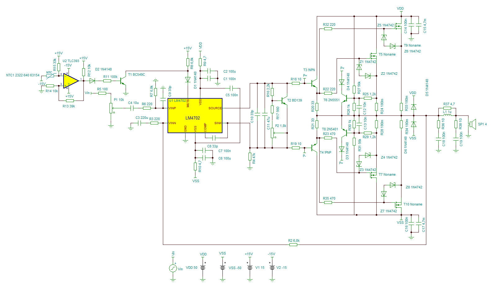
LM4702 OPS thermal protection, using muting pin

Hello Dear Members of TI E2E forum,

I'm projecting a power amplifier using TI's LM4702, and I need thermal protection and S/C protection for the output transistors.

I've made this design, but I don't know if it's the best solution.

There's any TI part to protect class AB output stages and speakers like TA7317?

Best regards,

Daniel Almeida

Lisbon

snam117.TSC