Hola,
May I know that does it how many output power of 0.5Vpp and 1Vpp of the audio source?
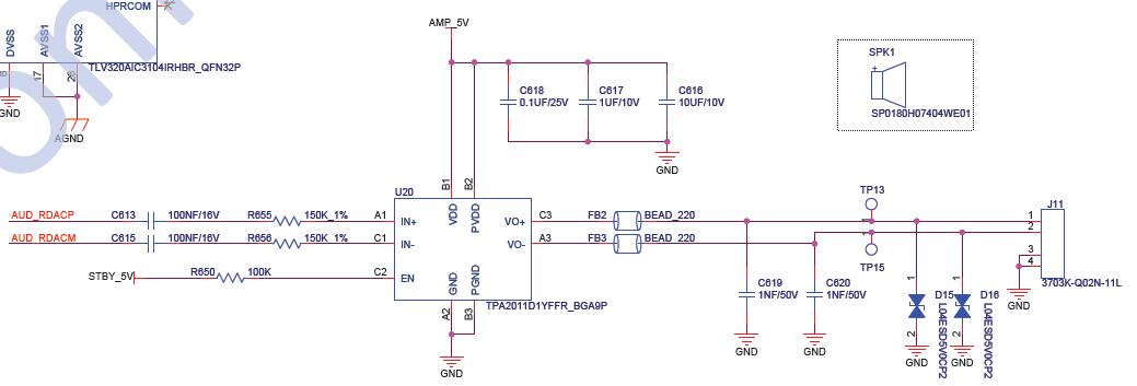
Below is the schematic and measurement waveform.
This thread has been locked.
If you have a related question, please click the "Ask a related question" button in the top right corner. The newly created question will be automatically linked to this question.
Hola,
May I know that does it how many output power of 0.5Vpp and 1Vpp of the audio source?
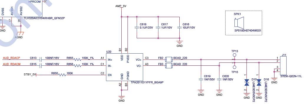
Below is the schematic and measurement waveform.