This thread has been locked.

If you have a related question, please click the "Ask a related question" button in the top right corner. The newly created question will be automatically linked to this question.

TLV320AIC3007 Configuration Tool download link nowhere to be found

Other Parts Discussed in Thread: TLV320AIC3007

Hello,


I need to develop a driver for configuring the TLV320AIC3007 using the Cypress FX3 (ARM based microcontroller with limited RAM).

The device page references the pdf "Getting Started with the TLV320AIC3x Configuration Tool ",

but I can't find where to download the Configuration tool.

It is OK if it the tool is only for Windows XP, I just need something to generate some default settings (lets say 48 KHz sample rate for stereo microphone).

Kind regards,

Stjepan Henc

  • Hi, Stjepan,

    We don't have a TLV320AIC3007 configuration tool. But we have some examples to configure the device. Please take a look at this document for details. The codes are in hex format w (write) 30 (I2C address) xx (register) yy (data).

    # Differential Input to Digital Output.
    # - LINE1L connected to LADC
    # - LINE1R connected to RADC
    
    w 30 07 80
    w 30 1F F8
    w 30 15 F8
    w 30 16 84
    w 30 13 84
    w 30 0F 00
    w 30 10 00
    
    
    # Stereo Playback to Line Outs.
    # - LDAC to Left Line Output and Mono Line Output
    # - RDAC to Right Line output and Mono Line Output
    
    w 30 07 8A
    w 30 25 C0
    w 30 29 02
    w 30 2B 00
    w 30 52 80
    w 30 5C 80
    w 30 4B 80
    w 30 4E 80
    w 30 56 09
    w 30 5D 09
    w 30 4F 09
    
    
    # DAC to Capless Headphone outputs
    # - Capless headphone configuration
    # - LDAC to HPLOUT
    # - RDAC to HPRDAC
    
    w 30 07 8A
    w 30 29 02
    w 30 2B 00
    w 30 25 D0
    w 30 26 20
    w 30 40 80
    w 30 2F 80
    w 30 33 0D
    w 30 41 0D

    Best regards,
    Luis Fernando Rodríguez S.

  • Hi Luis,


    Thank you for the example. If I understand correctly this example should be the closest to what I need:

    # Differential Input to Digital Output.
    # - LINE1L connected to LADC
    # - LINE1R connected to RADC

    w 30 07 80
    w 30 1F F8
    w 30 15 F8
    w 30 16 84
    w 30 13 84
    w 30 0F 00
    w 30 10 00

    I think I also need a way to configure microphone bias.

    The datasheet says Page 0 / Register 25 controls that, so I assume something like this would do the trick:

    w 30 19 40

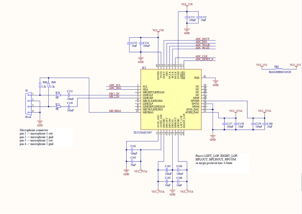
    On the PCB I will have (it should arrive in a week or two) LINE1LP, LINE1RP and MICBIAS connected, and I need to get I2S output.
    The snapshot bellow shows the schematic:

  • Hi, Stepan,

    Your schematic is in order. I didn't find any change to do.

    Also, regarding the MICBIAS configuration, you're right. This is enabled with the Page 0 / Register 25. You should remember that this configuration is for differential input. If you're looking for single-ended configuration, you should modify registers related with LINE1L/R routing.

    Best regards,
    Luis Fernando Rodríguez S.
  • Hi Luis,

    Ok, yes it is a single-ended configuration.

    Thank you very much,
    Stjepan Henc.