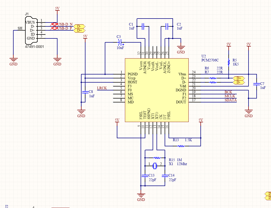
hello :) i made this circuit but it doesn't work at all... i madee this circuit with reference ciruit and i will use an external DAC ic so i didn't make any filter circuit
can you check what's wrong?
Thank you
This thread has been locked.
If you have a related question, please click the "Ask a related question" button in the top right corner. The newly created question will be automatically linked to this question.
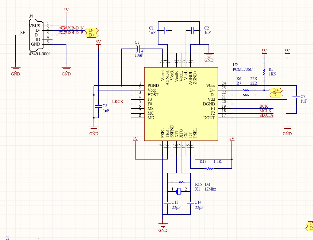
hello :) i made this circuit but it doesn't work at all... i madee this circuit with reference ciruit and i will use an external DAC ic so i didn't make any filter circuit
can you check what's wrong?
Thank you