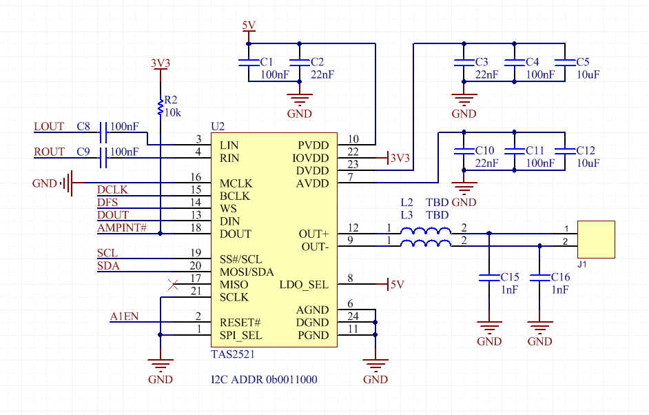
New design, using TAS2521 as both analog and digital amplifier (testing to see which is better for my application. Schematic fragment:
I am using the amplifier's internal LDO, and my schematic matches figure 5-2 on the TAS2521 datasheet.
With SPI_SEL grounded, the device should be in I2C mode. If I scan the entire I2C address space, the only I2C device that responds is an FM radio receiver on address 0b0010001.
I have tried asserting RESET# for several hundred milliseconds and then waiting another several hundred milliseconds before trying to communicate with the TAS2521, and I have verified the supply voltages are all within expected levels, but I cannot talk to the amplifier. I've verified the layout and confirmed the device appears to be soldered correctly.
Can anyone suggest anything else I can try to debug why the amplifier seems to be dead?
