Other Parts Discussed in Thread: TMS320F28335,
Dears:
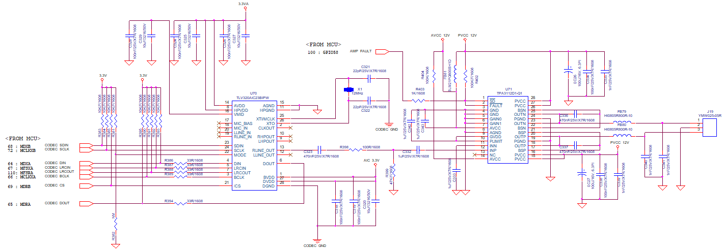
Customer use TMS320F28335(McBSP) to control TLV320AIC23B-Q1
The sound source is in the memory(MP3 format) , and want to output this sound source to about 20W through Codec. is it OK? Or other PN to realize the function?
Could you kindly help to check the schematic, and give some advice about it?
				
                          
