Part Number: TPA3116D2
Other Parts Discussed in Thread: PMP9491
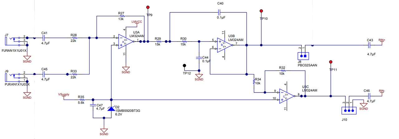
All good day! I have a Bluetooth module (for example: BK8000L, or CSR8635, (BK3254 single output)) with a differential output of 1vrms, if you connect them directly to TPA3116, this voltage will not be enough to "rock" TPA power to at least 15-20W, so I need a preamp. I found the wiring diagram from the document PMP9491, where the signal from the input jack is converted to differential, also found many examples of circuits where also the input signal is converted to a single, as a simple amplifier. Which version of the scheme should I use? Which circuit will work best? And how should I calculate the gain for TPA when using my BT modules? Thanks A Lot!
PMP9491
A piece of circuit taken from the JBL Xtreme circuit where TPA3116 is also applied

