This thread has been locked.

If you have a related question, please click the "Ask a related question" button in the top right corner. The newly created question will be automatically linked to this question.

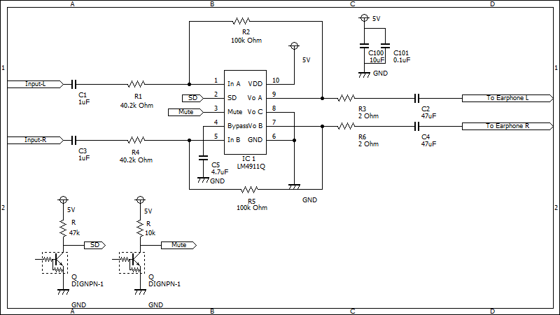
LM4911Q-Q1: PoP noise improvement

Part Number: LM4911Q-Q1

Hello , Please let me know about pop noise improvement.
When SD switches from "L" to "H", Pop noise occurs after about 2.5 sec from SD "H".
It is same timing with charging is completed of Cbypass.

CH1: Cbypass(C5),  CH2:Output (To Earphone L)  CH3: SD    CH4: Mute


How to improve this pop noise?

our curcuit is as follows.

Regards,

 

  • Hi,

    The bypass capacitor is strongly related to the pop issues. If the capacitor value is low, the rise time will be faster, but it will result in a pop issue. You may try increasing the capacitor value to 10uF and see how the pop issue results. 

    Please let me know if you see differences on this issue.

    Best regards,
    Luis Fernando Rodríguez S.

  • Hello

    I tested 10uF.

    Noise was a little smaller than 4.7uF. but it still audible.

    And, the noise when SD changed from “L” to “H” got worse.

    And start up time is too long(8 sec or more). we cannot accept this value.

    Anyway, Even we think current start up(2sec ) time is too long also.
    Do you have any other ideas for improvement?

  • Hi,

    As mentioned in the datasheet, the 2 seconds wake up time is dependent of the output capacitors. A lower value at the outputs capacitors will reduce the wake up time. However, the minimum value (no coupled capacitors) would be 0.5 seconds.

    I would recommend to reduce the output capacitors (around 1uF or lower) to see how the wake up time reacts and also the pop issue.

    Best regards,
    Luis Fernando Rodríguez S.

  • Thank you for advice.

    Unfortunately, We cannot reduce ouput capacitor.
    Because it will drop frequency responce on low frequency.
    Current output capacitor is 47uF. It is already dropped -4dB on 100Hz with 32 Ohm load.
    Therefore, we cannot accept to reduce capacitance from 47uF or less.

    So, I tested  input capacitor change from 1uF to 0.1uF.
    I confirmed it will reduce pop noise.
    It also affect to frequency response, but it is acceptable.

    Therefore, I will close this issue.