This thread has been locked.

If you have a related question, please click the "Ask a related question" button in the top right corner. The newly created question will be automatically linked to this question.

TLV320ADC3101: Here are two questions about using the ADC chip tlv320adc3101

Expert 2630 points
Part Number: TLV320ADC3101
Here are two questions about using the ADC chip tlv320adc3101
1. For the audio recorded by the ADC, even if the front-end op amp has been completely disconnected from the signal chain, there is still some background noise below 200Hz.          
 2. The left figure below shows the normal recording and the right figure shows the disconnection of the signal chain. It can be seen that even if the signal chain is disconnected and the ADC has no input, there is still energy below 200Hz. I don't know if this is normal or can it be improved?  
       
3. The audio recorded by this ADC has DC bias. For different ADCs, some are up biased, some are down biased and some are not. Is there any way to improve this?
  • Hello 2018, 

    can you share a schematic for this?  how have you biased the opamp? 

    best regards,

    -steve Wilson

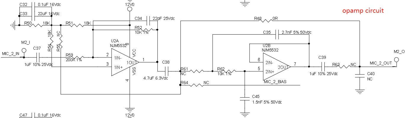
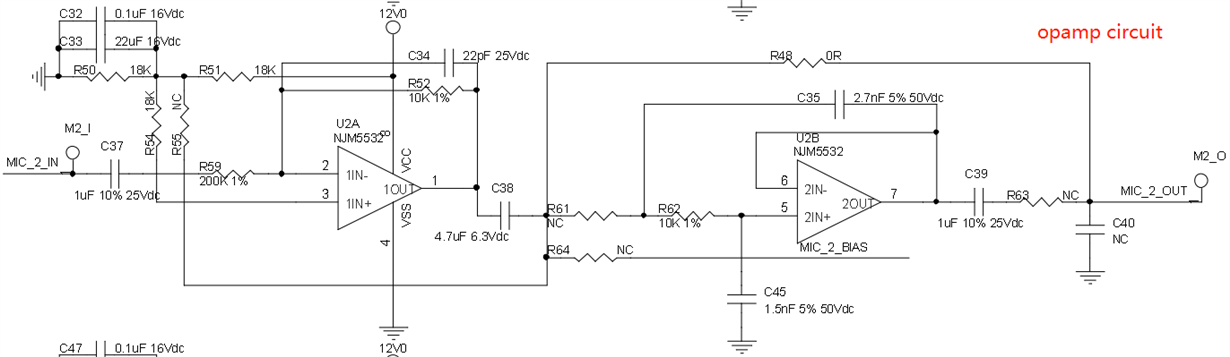
  • Thanks for your reply.We biased the opamp with 6V , which is derived from 12V through resistor divider.

    Below is the circuit diagram of the operational amplifier and ADC.

    As shown in the following spectrogram, the peak around 200Hz is caused by the bias voltage of opamp. We had  solved this problem.

    However, the spectrum curve from 0Hz to 200Hz is relatively steep, which also leads to the first and second questions mentioned in the topic. This should not be considered as background noise.Because the spectrum curve is below 200Hz,there is a slope. May I ask if this can be solved by ADC configuration or circuit modification. According to ADC chips of other manufacturers that we have used before, it usually returns to 0dB with a steep curve below 10Hz.

    3. The audio recorded by this ADC has DC bias. For different ADCs, some are up biased, some are down biased and some are not. Is there any way to improve this?

    This problem also plagues us. If this DC offset is large, it will affect the effect of our audio algorithm processing.

    Looking forward to your reply. Hope we can get some suggestions from you.

  • zhenyu, 

    The ADC3101 was designed as an Audio ADC,  and there isn't any DC component to Audio.  These can be used as ADCs in non-audio applications,  including DC measurement applications,  however they are not precision ADCs and  the following caveats must be known. 

    1. They were designed to be consumer audio ADCs, with low cost being a primary focus. DC offset is not something we trim for because it can be removed by enabling the internal HPF,  for audio this is perfectly acceptable. 

    2. There is a typical gain error of 0.7dB.  we do not spec a min/max for gain error,  and I can say that it is not unusual for there to be a gain error difference of  1dB or more when comparing devices from different lots. 

    best regards,

    -Steve wilson