Hi,
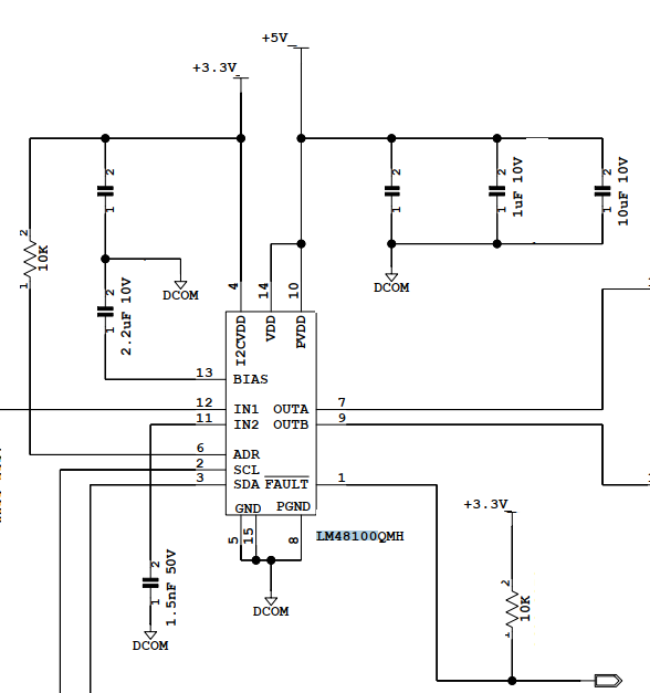
We are using LM48100 to driver speaker. The HW design is attached as below.
The output power in LM48100's datasheet is 1.3W. We are trying to understand the output power is peak to peak output power(peak voltage of OUTA to peak voltage of OUTB), or it is RMS power?
Could someone help clarify this?
thanks,
John
