ADS1299: Is VREFP necessary when using the ADS1299 at ±2.5V?

Part Number: ADS1299


Tool/software:

I plan to use AVDD: +2.5V, AVSS: -2.5V.

When using an input signal with "DC common-mode = GND," do I need to use VREFP?

Or should I connect VREFP to GND?

  • Hello Takahashi-san,

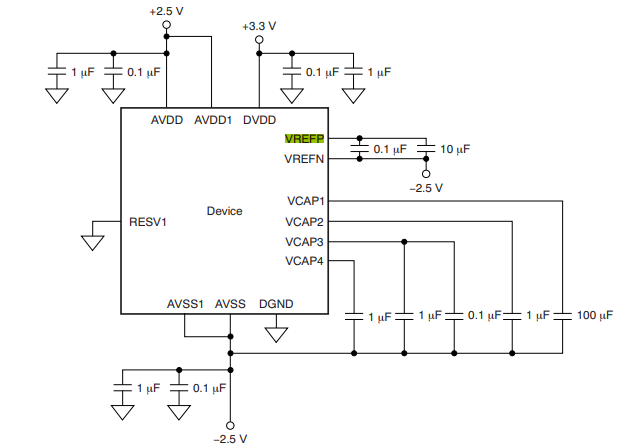
    VREFP is the positive ADC reference voltage and is used for analog-to-digital code conversions. This ADC reference voltage determines the maximum differential signal amplitude that can be measured by the ADC. When using the internal reference voltage, VREFP must be bypassed to VREFN with a 10µF capacitor. VREFN must also be connected to AVSS.

    Regards,

    Ryan

  • I'm considering the following connection.

    In this case, is it correct to understand that this will be the "internal reference voltage"?
    In that case, is it correct to understand that the ADC can be used with a maximum input of 0±2.5V?

  • Hello Takahashi-san,

    Yes, the diagram above shows a circuit using the internal reference voltage.

    The ADC's differential input range is defined by the reference voltage, not the analog supplies.

    Regards,

    Ryan

  • Hollo Ryan Andrews-san

    I understand that it operates on an "internal reference voltage."

    I misunderstood that it operated between AVDD and AVSS, but what is the internal reference voltage?

    The gain is planned to be 24dB, but since I need to do some calculations, I'll just assume it's 0dB.

    Will it be 0±2.5V?

  • Hello Takahashi-san,

    The internal reference is 4.5V in the ADS1299. Therefore, the ADC full-scale range is defined as ±4.5/Gain. Please know that our PGA gain is specified in units of V/V, not in dB. Slight smile

    The absolute voltage on each pin (INxP or INxN) is limited by AVDD and AVSS.

    Regards,

    Ryan