Other Parts Discussed in Thread: ADC3683, THS4541
Tool/software:
we purchased the product ADC3683EVM
we received the adc36XXevm
as the adc36XXevm User's Guide and Design Files are not public
we cann't use
please hlep me
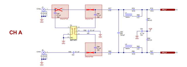
pictures see the attached
could you give me the adc36XXevm User's Guide and Design Files ,
by the way, the differen with ADC3683EVM



















