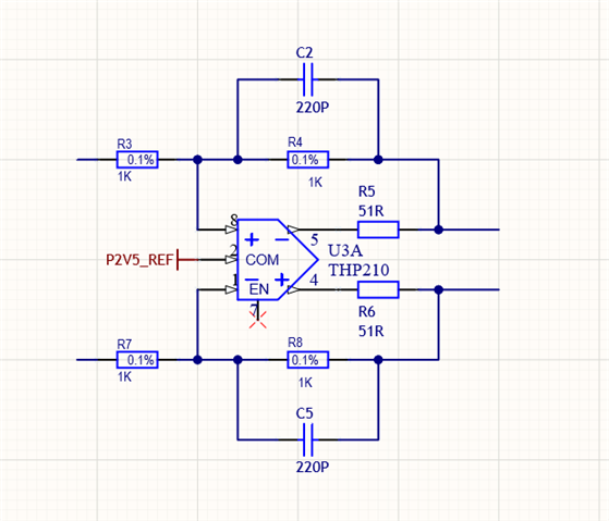
Other Parts Discussed in Thread: THP210
We have been using ADS9226 for some time now, and we occassionally see cases where the part will output zero data (i.e. all data lines = '0') after a power cycle. Sometimes this affects both channels, other times only one channel. The data sheet does not recommend any particular power rail sequence, but we find that it prefers to have the analog 5V rail up first followed by the digital 3V3 rail. The only way to recover correct operation is to completely power cycle the part. This is our schematic:

and our power sequencing looks like this:

Blue = AVDD (5V) Green = DVDD (3V3) Yellow = REFIN (2V5) all measured at the device pins.
Is this a known issue? Do you have any recommendations for how we can make the startup more reliable?

