Part Number: ADS1120
Other Parts Discussed in Thread: ADS112S14
Hello,
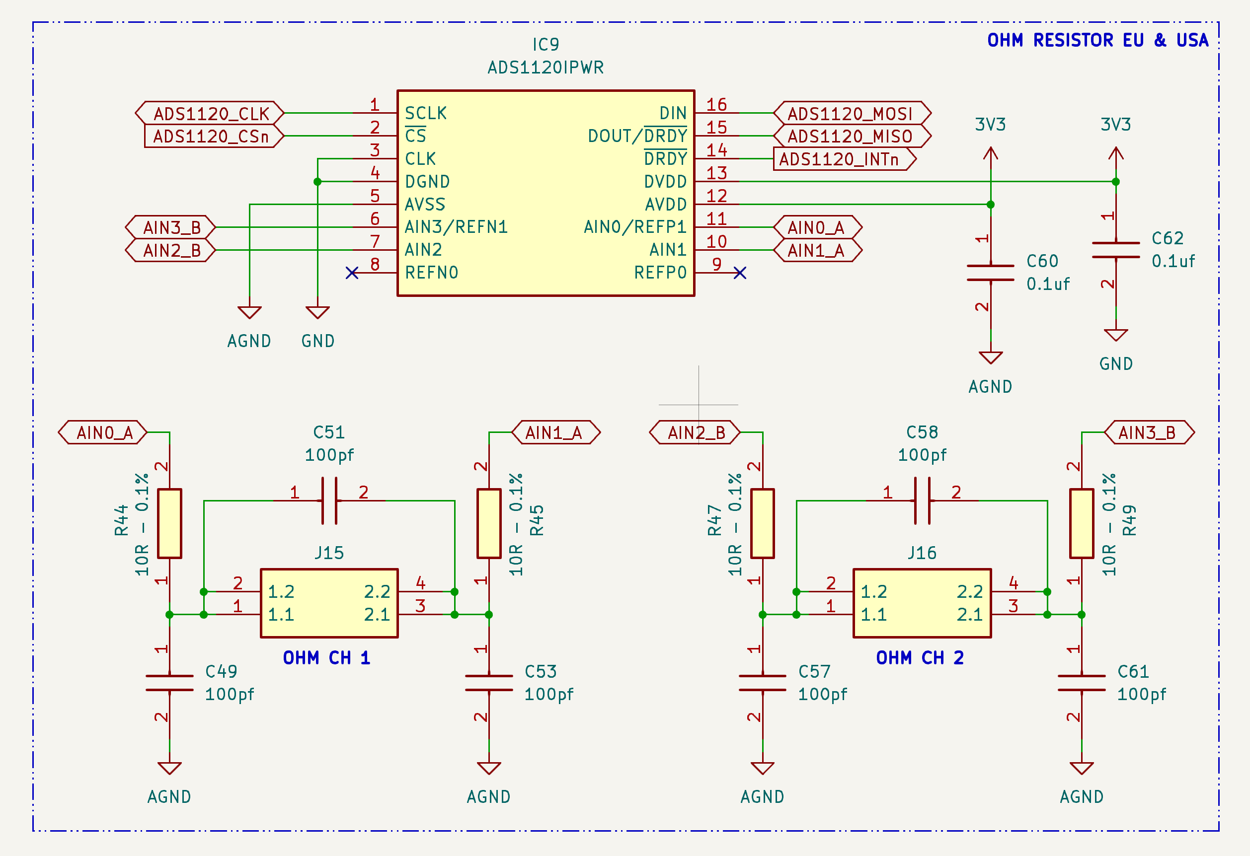
We are encountering the following problem with the ADS1120IPWR model: we need to read both the EU (10-180) and US (240-33) ohm sensors. As shown in the circuit diagram below, we use channels AIN2 and AIN3 for reading. AIN2 sends approximately 1.5 mAh and the reading is performed with channel AIN3. The connected sensor is correctly read with approximately 9k values, while if I connect the same sensor to channels AIN0 and AIN1, with AIN0 sending approximately 1.5 mAh and AIN1 reading the sensor, the value is almost zero with approximately 20 values. BCS is off in both configurations. AIN2 and AIN3 work, while AIN0 and AIN1 don't when using this circuit. Could you kindly help us solve this problem?
Thank you very much


