Part Number: ADS7128
Other Parts Discussed in Thread: CD74HC4067
Hello TI team,
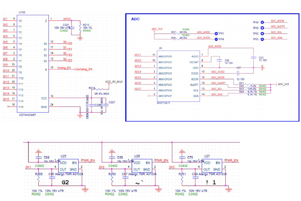
I am using CD74HC4067 together with ADS7128 to measure multiple analog voltages by multiplexing the signals into one ADC channel.
I have attached the schematic and would appreciate your help in reviewing whether this circuit configuration is suitable for analog voltage measurement.

When connecting the MUX output directly to the ADC input, are there any recommended design considerations (such as adding an RC filter, buffer amplifier, or source impedance limitations)?
Thank you for your support.
Best regards,
Tom