Part Number: ADS1294R
Other Parts Discussed in Thread: ADS1294
Hello everyone,
I’m currently working with ADS1294R incorporated device to acquire 5-lead ECG data. I’m using an ECG simulator to validate the system. When respiration measurement is OFF, the ECG signals appear correct. When I enable respiration measurement, the ECG data appears to be mixed with the respiration signal.
For better understanding of the issue, I’ve attached waveform screenshots for reference.
Raw ECG data

Raw Respiration data

Filtered ECG data

Filtered Respiration data

The register configuration used is listed below.
CONFIG1:0x66
CONFIG2:0U
CONFIG3:0xC0
LOFF:3U
CH1SET:0x10
CH2SET:0x10
CH3SET:0x10
CH4SET:0x10
RLD_SENSN:0x0F
LOFF_SENSP:0x0F
GPIO:0x0F
RESP_CONFIG:0xF2
CONFIG4:0x22
WCT1:0x0A
WCT2:0xE3
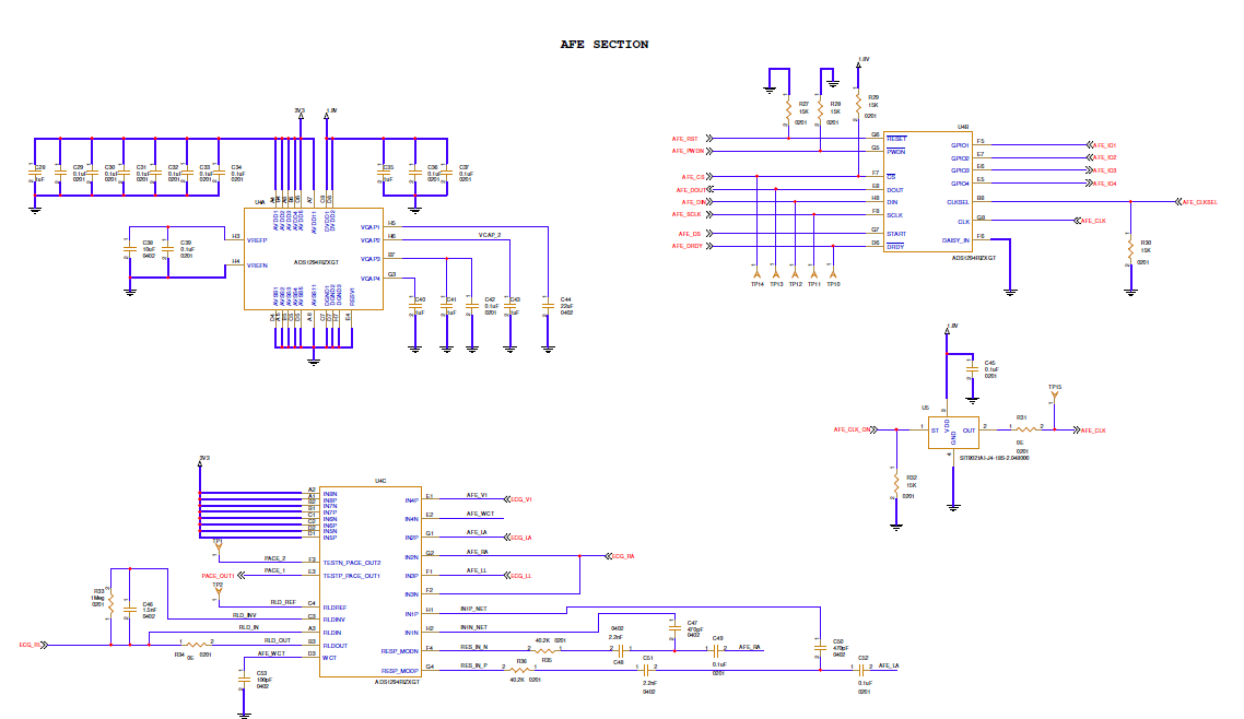
Schematics of ADS1294 in my device
Is this expected behavior when respiration and ECG share signal paths internally? Am I missing any configuration steps to separate respiration and ECG paths properly?
Any suggestions would be greatly appreciated.



