This thread has been locked.

If you have a related question, please click the "Ask a related question" button in the top right corner. The newly created question will be automatically linked to this question.

Recommendations for low-noise 24bit SigmaDelta ADC and circuit Design (for measuring acceleration)

Other Parts Discussed in Thread: ADS1256

Hi guys,

in order to update our current Design of an acceleration-sensor-system.

I would like to know your recommendations for a low-noise AD-Converter with 24bit SigmaDelta 3-8chanels.
The sensor has a bandwith of 200Hz.
I found the ADS1256 - and would like to know if this is stil a good choice for ultra low noise applications or is there something new?

In the EVM I recognized the external crystal. Is it usefull to attach a crystal?
Because that would be an additional noise source or does is it help to achieve better AD results?

Is there an application note for low-noise design somewhere?

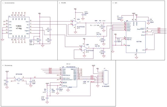
I attached the current PCB-Schematic with the ADC we used from Analog

Would be very nice if some one could help.

Kind regards