Hello,
Please, ¿Which is the current consumption over 3V3 (AVDD) voltage for the DAC5681Z part number?
According to page 6 from the datasheet it should be 68mA (I_AVDD) but I have a current around 1A @ 3V3 in my PCB board.
I only apply the 1V8 and 3V3 voltages for the DAC chip.
I thing there is something brong but I have checked my layout several times and I have no shortcut con power supplies.
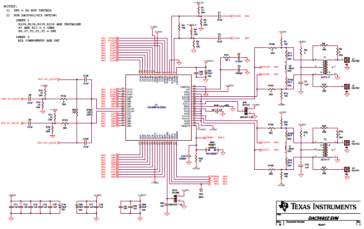
My schematic and layout is based on the DAC5681EVM schematic except I apply 3V3 volts at terminals 60 and 61 (part DAC5681Z is a single channel DAC):
Please, Any help will be great.
Regards
Ismael


