Hello,
I want to create a portable ECG device and I need some opinions on the hardware design. I am using ADS1298 with single lead ECG. I want the device to offer two modes of signal detection: using electrodes which are placed on the users' arms and using electrodes placed on the PCB on which the user will place his thumbs. Maybe I can also use the RL electrode when the device is in the first mode of use.
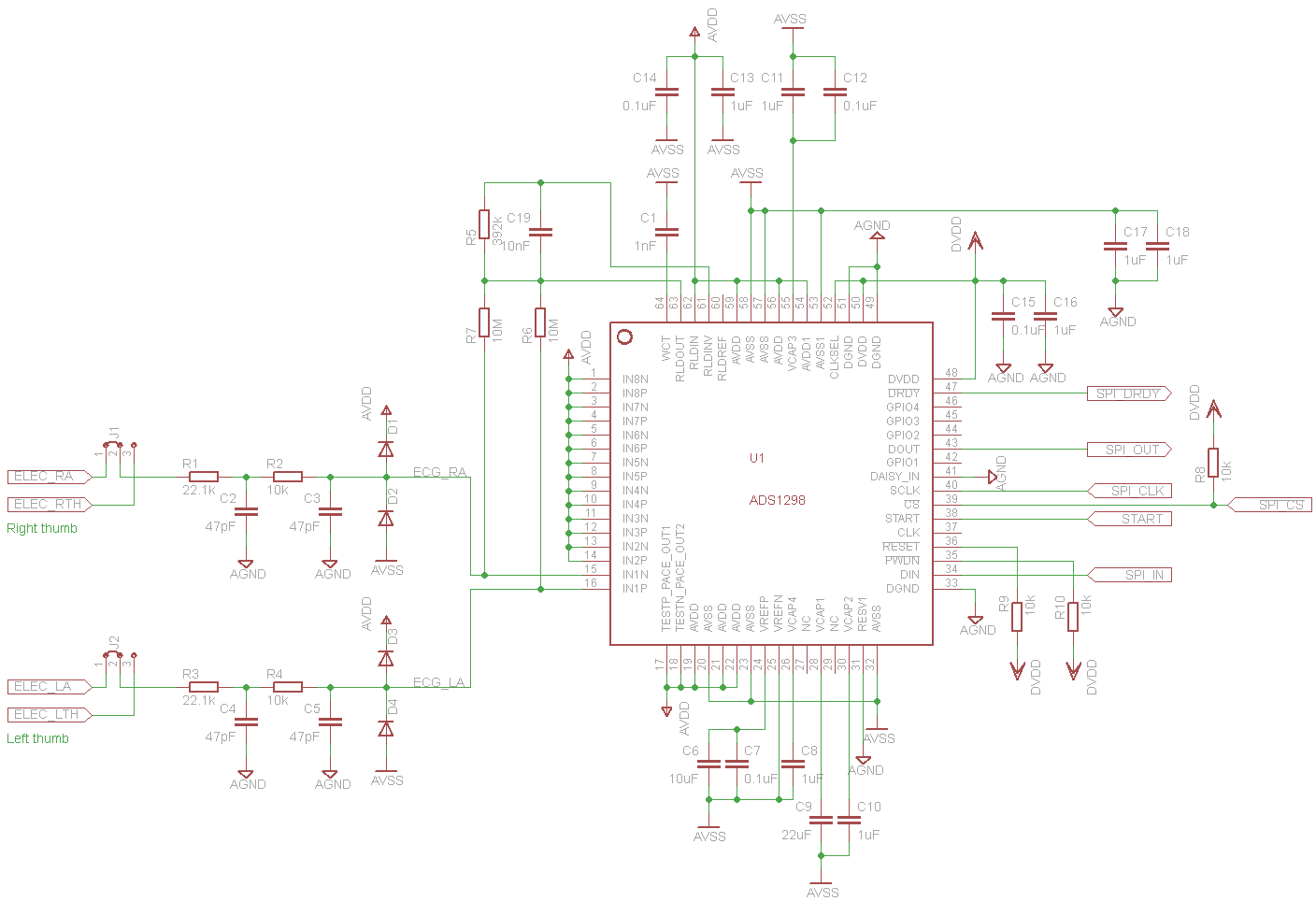
I have closely followed a similar discussion (http://e2e.ti.com/support/data_converters/precision_data_converters/f/73/t/200221.aspx?pi73718=1) in order to make the connections correctly. I need your opinions on the hardware design (have I made the connections correctly? have I forgotten something?). The circuit schematic is displayed below and I have attached it to the message.
Also, I want to ask you what is the role of the R1-R2-C2-C3 group. I can see that it is a double pole RC low pass filter, but if I simulate it I obtain a cutoff frequency of aprox. 60kHz (I must mention that I took the components' values from the ADS1298ECG-F ECG Front-End Performance Demonstration Kit User's Guide). Isn't the LPF suppose to have a cutoff frequency of 150Hz (or 15kHz, since ADS1298 works at 30ksps)? Is functioning as a low pass filter the only role of that group?
Thanks,
Cristian Monea
