The AC coupled input pin (0.01uf) is VERY slow to come up after ~PD comes up. The 300k input resistance makes this so.
Can Vcm (pin 5) be used to bias this to the internal CM voltage?
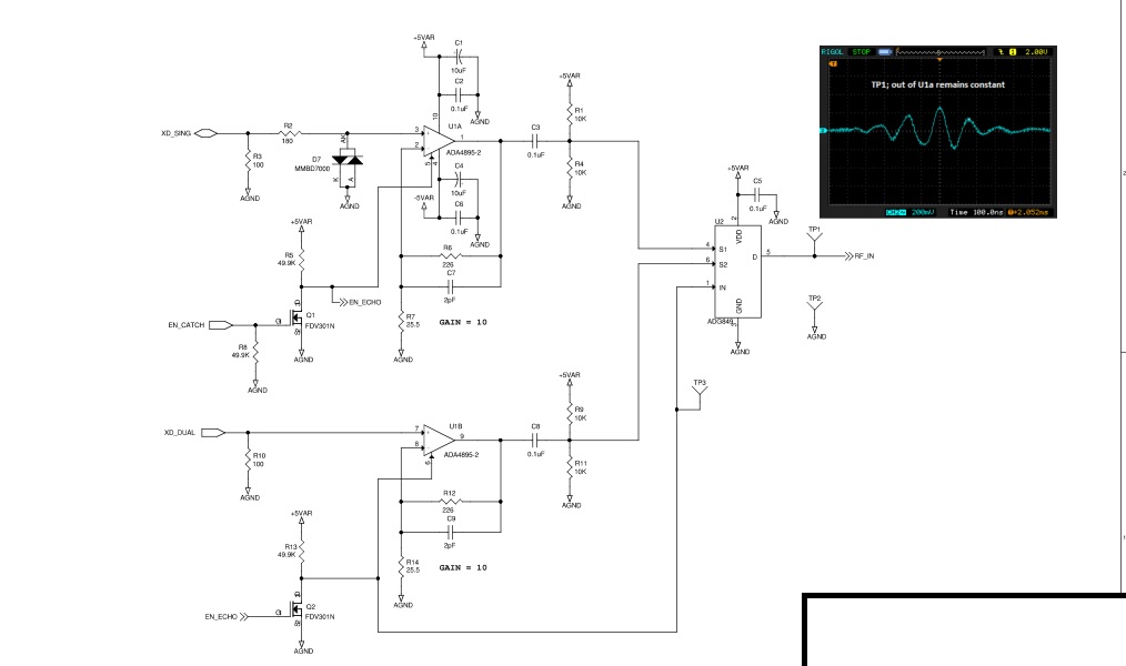
What is the impedance of this output of the VCA2617? In the VCA2615 data sheet, Figure 58 shows Vcm used to bias a MUX but no values are given for this part. Is the VCA2617 the same and what values can we use to bias the input pin?
The goal is to get the Power-Up Response Time, through an AC coupled signal, close to the spec'd 25us.
Thanks!
Jesse








