Hi,
According to the video here http://www.ti.com/tool/BOOST-ADS7042 there is a full documentation for ADS7042 Ultra-Low Power Data Acquisition BoosterPack including schematic. Where is it?
Jan
This thread has been locked.
If you have a related question, please click the "Ask a related question" button in the top right corner. The newly created question will be automatically linked to this question.
Hi,
According to the video here http://www.ti.com/tool/BOOST-ADS7042 there is a full documentation for ADS7042 Ultra-Low Power Data Acquisition BoosterPack including schematic. Where is it?
Jan
Hello Jan,
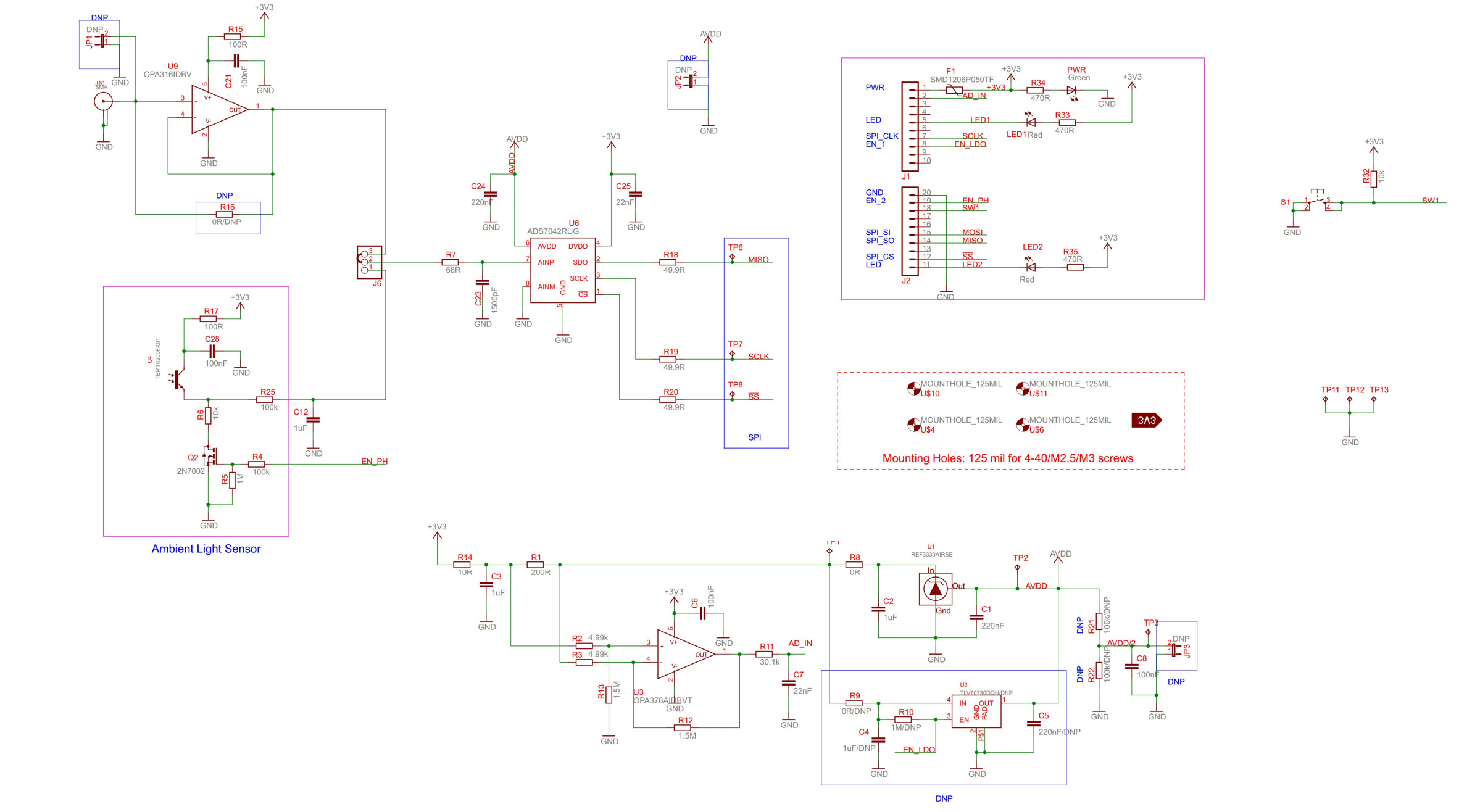
A document having the schematic and other details for BOOST-ADS7042 will be available in link: http://www.ti.com/tool/BOOST-ADS7042 in couple of weeks. I have attached schematic for BOOST-ADS7042 with this post. Let me know if you have any queries on this.
Regards,