This thread has been locked.

If you have a related question, please click the "Ask a related question" button in the top right corner. The newly created question will be automatically linked to this question.

ads1291 sample data found many glitch. help!

Other Parts Discussed in Thread: ADS1291, ADS1246

hi, I'm a newbie on using deltasigma adc. I am  making a  ppg  device( something like pulse oxymeter, but have more ppg related function) with ads1291.  

light signal sampled with a I-V amplifier, then feed to the adc input.

however I found  many glitch like the following, it ruined my data. :

I've tried  many methods like add a buffer or a Cext next to  the adc input pin. However it doesn't work.

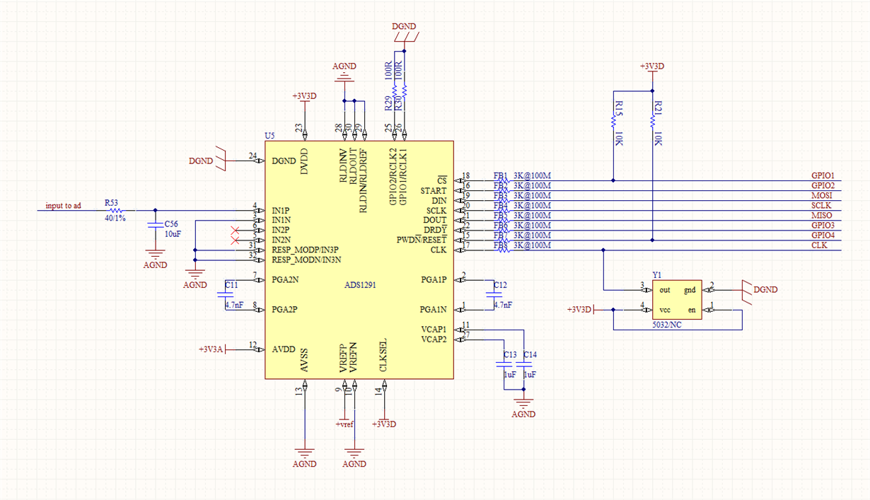
this is my schematic:

the setting is:

PGA:  6

datarate: 500

though it seems these glitch can be filtered, but I feel it should be a simple error i made and can be fixed.

for i found the same glitch on ads1246. 

Thanks for help

  • ps: ref: using interial reference, 4.033v
    can't see these glitches on a oscilloscope, probe on the input pin.
  • Hi Mingling,

    Can you include or describe what the scaling is on the data your presented to us? Do you see the glitch when you configure the ADS1291 to use the internally generated test signal?
  • hi Tom,

    thanks for your reply.

    the signal scale is around 30mv peak-to-peak, with dc around 180mv

    Yes. I tested the internal 1khz signal with the outer input  cut off, the signal also found glitches,  

    Thanks for you help!

  • Hi Mingling,

    Thank you for the extra detail. Please ensure that your AGND and DGND are tied together near the ADS1291. I don't see that connection in your schematic, so I just want to make sure that you have the two voltage domains wired together somewhere. Also, please take a look at your serial interface and make sure that you do not have any large transients on the SCLK line that might be corrupting data - the internal test signal should be clean, so if there are glitches on that you may have communication issues or transients corrupting the reference and/or conversion.

    Also, there is a note on page 12 of the datasheet (note (1) at the bottom of the page), asking you to tie the unused inputs to AVDD, this should be done with the ADS1291 as well since noise could couple into the chip at the IN2P and IN2N pins.
  • hi Tom,

    Your information provided a tremendous guidance for me.  Problem solved, it turn out to be a bug in the drawing program. I'll fix the other problem you mentioned  as well. Thanks!

  • Great news Mingling!

    Thank you for the feedback!