This thread has been locked.

If you have a related question, please click the "Ask a related question" button in the top right corner. The newly created question will be automatically linked to this question.

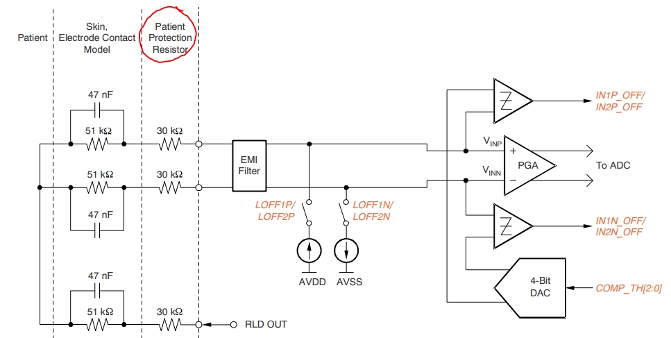
ADS1292 use 30K as the input resistor ,the leak current make customer ache

Other Parts Discussed in Thread: ADS1292

1.IEC60601, the leak current must under 10uA as usual .In the datasheet ,it suggest the input protect resistor is 30K ,is it too small ?

2.if IC breakdown by static electricity  , 3V as input voltage ,the leak current will be 3V /30K = 100uA ,IEC60601 set the leak current must under 50uA.

3.the resistor of people is 1K~51K as usual .how to calculate the resistor of the Patient Protection Resistor ?

  • Hi Smartzhang!

    Welcome to the e2e forum! The patient protection needed in any particular application is going to be dependent on the type and classification of the end product. The electrode and cable resistance will be in series with (and therefore add to) whatever additional Patient Protection resistor your system requires to limit the amount of current in case of a fault condition.
  • dear tom

    I would like to know how to calculate this protection resistance.

    for example, when the voltage in case of a fault condition is 3V.

    Thank you!

  • hi ,Tom :
    so if I want to pass IEC60601,how to choose the patient protection resistor .
    if the resistor to large ,for example 50K or 100K ,the signal will be weakly .the max resistor how to calculate ? &the signal won't be weakly .
  • Hi Smartzhang,

    I'm sorry, but I can't give you specific resistor values to use with the ADS1292. The level of protection you need is based on the ultimate end equipment and we cannot provide assistance regarding the safety of end medical equipment. You will need to determine what values are appropriate for your end product by working with your certification agency and test facility.