Hi,
We are facing issue with Protection Diode placed on Analog input channel of ADC IC ADS1248IPW
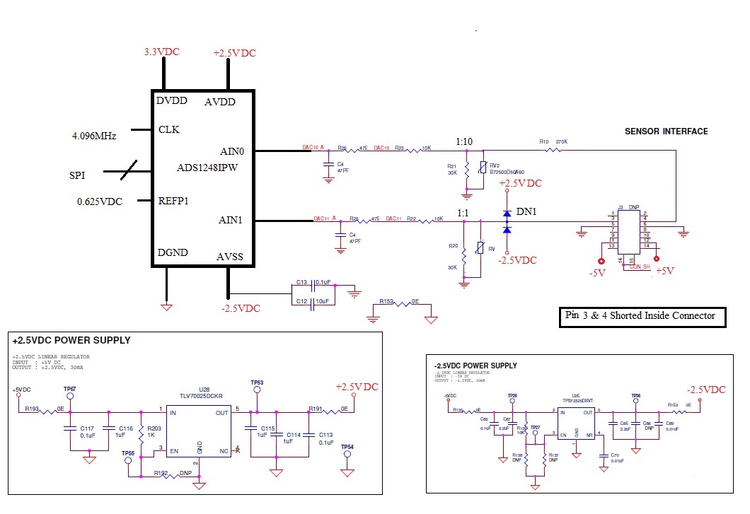
Please refer attached schematic Image.
- When we give -5V as input in case of 1:1 channel protection diode connected to -2.5V conducts and hold 1:1 channel signal to -2.7V .-----This is Ok.
- When we give +5V as input in case of 1:1 channel protection diode connected to +2.5V conducts and but do not hold 1:1 channel signal to +2.7V .
It reaches to 5V and at this time Power rail voltage also reach to 4.9VDC. In attached image, I have shown you Power supply used for generating 2.5V and -2.5V.
When tested same diode with external adjustable power supply (+2.5VDC) instead of Power supply in attached image, then protection diode conducts and hold 1:1 channel signal to +2.7V and current flowing through diode is about 20.42mA@5V.
The load on Power supply in attached image is ADC only.
We will really appreciate your suggestions on this issue
