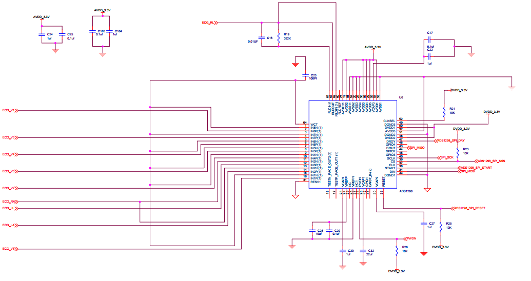
Part Number: ADS1298
Hi, i have some questions about the ADS1298 usage problems, First: in the ADS1298 datasheet page1 , what is the " Programmable Gain: 1, 2, 3, 4, 6, 8, or 12" mean? As we know, the ECG signal is less than 5mv , is it mean that the ADS1298 will capture the 5mv signal if we set the gain=1?
Second: when I set the config 1 to (00 000 100), the output rate is set to 1KSPS, but the actual data rate is 500SPS, when i set the output rate to 500SPS, the actual rate is 250SPS , why?
Third: I set the gain to 2, i capture the ECG signal , and find the signal is cut- off and the Amplitude of R-Wave can not be exact estimated , it is seen in the following graph,the signal is cut-off from the second R-wave ,why?






