Hello!great TI engineer:
I have been debugging ADS1291 for a month now,The main problem now encountered is the failure to collect ECG signals from the human body.
I hope you can give me some suggestions and help me to locate where the problem is. I have almost no direction.
The product that is currently being developed is a wearable device that uses the ADS1291.The ECG signal on the ECG simulator can now be acquired.The ECG signal is as follows:The waveforms drawn using matlab are the raw data above and the filtered data below.
The following is the collection of ECG data on the wrist, no ECG signal,The waveform is as follows, and the original data is in the attachment. The waveforms drawn using matlab are the raw data above and the filtered data below.
875116 870047 864654 860525 858355 861531 863963 871701 877983 879098 875723 866874 859901 856767 855036 856359 862434 874834 878980 877596 871733 864755 855348 853579 852489 860268 867112 873997 876924 877099 869866 861514 856242 852023 851740 860124 866647 872963 876624 874838 870752 866335 859441 854402 852026 855938 863048 870552 876260 879316 875823 867873 863946 860143 855134 855943 866337 874650 878796 878166 871744 865434 859694 851541 851378 859577 868057 876310 882506 880804 872034 863762 858701 854459 856626 861534 867352 874723 877814 876764 874288 867904 862643 857876 857439 862549 867056 872138 880089 881201 877316 870809 862691 857968 855817 858037 868703 877661 882259 883904 878166 871541 864986 858131 858732 863069 871794 879142 881642 879924 874471 866093 860556 856249 854465 856866 862864 871095 876443 877714 874898 869434 864394 857336 855719 860900 868971 874667 881784 882196 878996 871636 864594 860014 857625 857943 867443 876706 880943 883898 879353 872743 866778 860131 857569 861084 870030 878264 881489 881945 878020 868124 860267 859214 860521 863326 869893 876831 881462 881652 877019 868991 862363 858440 859532 863828 870115 875256 880610 883427 880814 873781 865835 860698 859458 862804 868704 876732 882873 885119 882813 877013 868747 861493 858590 864746 873394 882761 889182 886248 881013 873859 864351 862604 865999 872298 876180 879718 885183 887023 881795 875093 870202 867786 864786 868478 874747 881311 884318 885606 883679 877723 870111 866181 864134 867316 872504 880353 886264 890301 888595 880272 870449 864746 860459 865664 873214 881721 888634 891726 887569 879140 870884 865844 865289 869088 875203 883306 888634 890339 887715 877778 871171 869901 867331 868813 876713 885845 887751 889652 885575 878778 873464 866973 864037 866506 872959 879036 886091 891441 887814 882104 877413 870943 867213 869676 876397 883199 890104 892444 888429 880608 872877 866907 865464 869599 877352 883419 887625 890373 886199 878157 873396 868275 866452 869411 874660 880956 886078 886724 886561 884013 877293 870240 867833 869291 874026 880262 888764 891954 890178 882403 875708 871066 869433 870658 877101 884223 894146 896571 891178 884503 877208 870386 870126 874423 882731 889379 894798 896908 892268 881356 876714 871258 870610 875102 884268 890737 893426 893895 890421 884004 879059 873754 870808 873878 879813 885655 893014 896447 895839 888524 879944 874761 875182 875334 880886 890127 896949 899926 897767 891058 883850 876061 872524 876201 884836 893231 900243 903046 901587 894579 886944 883329 881171 884580 890901 896713 901828 903169 898124 893551 888563 882899 879171 880853 885629 894619 900103 902685 902263 897368 890229 883093 879811 881424 886629 893424 899743 901810 899829 895181 889521 884085 879611 880578 887196 898499 906013 908504 906004 897650 887449 882354 882009 888369 894346 901848 907461 910985 905826 902608 897682 890208 884567 886240 893710 902812 905063 907775 908607 904298 897665 890932 883800 880613 886086 894815 902092 906791 906703 901218 894886 889715 884824 886064 893951 904604 911417 913867 910591 904375 896826 890786 886840 889085 898023 906061 911681 912984 910176 903196 896284 891075 889596 890908 895159 902915 907206 909630 911675 908913 903394 895741 888543 890201 895618 906511 918389 921683 917814 910554 903065 898350 893726 891740 898227 906854 914171 916002 916370 911108 901961 892960 890842 896203 903846 911557 915719 917968 915181 907670 901103 895326 893427 893928 900277 907738 913916 916539 916250 912137 904759 896421 892577 893251 899933 907101 912537 916806 918169 911176 904303 896067 890245 889160 895210 904053 914032 918144 915911 909591 903958 895863 893490 899041 906304 911425 917339 920372 918358 911460 904138 898463 896614 895436 898614 907144 915535 917250 916916 914038 909818 901681 895560 898283 904804 909609 914249 920611 926728 926346 919410 912233 907964 906424 910988 919454 927043 931133 928591 919850 911474 903561 897293 896951 903101 913164 917986 919961 916150 911984 903693 897861 894021 894886 901861 909876 914308 917363 915596 910951 905076 899654 894416 892922 897428 901926 907714 913398 915336 913663 908015 902810 897369 894466 897206 906099 911271 915697 915755 910687 903044 897205 892339 892491 897251 905233 913526 916553 915656 910585 900286 893139 889456 892085 898594 902271 905761 913833 913000 908019 901758 895160 889611 889753 895341 903377 907413 910799 913060 910708 903798 896239 890527 890278 893475 899717 908667 914658 915698 912396 907034 900005 892583 889077 894073 902455 911549 916190 915900 910800 901946 892880 888074 886924 894658 903566 911391 915475 914493 906623 899589 895268 892438 892638 898106 903447 909409 911072 913523 909663 901288 895819 891931 890771 894380 899715 908364 914528 915639 910928 904045 895677 891286 888651 893178 901344 909608 914940 914742 910224 902993 894062 888938 889087 895289 902782 910116 914554 916704 910084 904347 897389 892499 892933 897178 902534 907879 915182 912612 908054 903822 897542 893686 893196 895227 901354 909595 913525 915605 909440 902091 894902 890644 889406 893207 901011 909030 913849 914662 913520 905364 895901 889182 890561 896615 904167 909827 912947 914331 909620 901099 895436 891973 892000 897161 905352 910976 916850 916299 910156 906240 900054 893852 891318 895371 901689 907709 914646 917269 913576 905117 897044 891118 889691 891394 899646 909828 916606 916911 912858 905746 897960 890108 890141 894958 902317 910825 915236 917088 912154 901726 896931 893375 890956 895854 903556 909629 913899 913453 910424 904333 897416 892218 892624 895184 901534 905364 911323 915129 912639 906084 897773 893922 893346 893506 899586 906423 913744 917081 914182 904526 896034 890403 888400 890986 898623 908715 913276 913909 914216 904342 894492 889185 889506 893101 899618 907797 914828 914605 908717 903746 898144 893695 891354 894369 902872 908848 913503 915464 912039 906288 899594 893330 890698 891716 895809 904648 915014 920919 916636 908436 902239 894121 889373 893535 900081 906896 913058 914636 913544 905279 894295 890011 890541 893919 900661 909149 913793 913624 911370 904336 897073 892681 891598 893661 897831 904753 909415 912194 910204 906564 900306 894508 892394 894965 899113 907796 913977 918172 916219 908194 901293 895558 891807 894976 900051 906918 915260 915946 910592 904201 895168 890305 890046 895638 901564 908118 913910 917227 913660 907297 899698 895501 892943 895748 902235 909974 912229 910836 911490 907598 900494 895738 890981 891388 895524 903146 913280 917179 915998 910586 902060 894849 890176 891143 899306 907369 914654 918556 915852 909614 901068 893741 893375 899159 906142 909488 913459 917951 912835 905428 897771 892582 893017 893868 899791 906760 912498 913087 912068 908274 902538 894711 892078 897364 901661 904303 909529 914465 916068 912329 903608 895375 891573 890851 898574 908400 915758 919622 918104 912894 903791 894822 891771 895093 901388 909806 914591 916673 914076 907138 900642 895560 896828 899901 904321 909208 915629 916833 915819 909853 904308 901158 897270 895889 901548 906674 912341 918069 918336 911931 905966 901576 897176 895611 902007 909441 915153 918669 917444 912266 906761 899174 893619 894756 902843 912268 918245 919486 917731 911314 902641 896781 895836 899959 906654 912154 916781 918790 916724 913779 907573 902265 900152 898283 903241 909978 917638 921243 920581 915981 908024 902272 898819 897359 901233 910306 917716 921978 918373 913189 909276 903436 898046 900045 904945 912411 918713 923548 921501 914697 908371 901256 898830 901127 905364 912130 919261 921872 920623 915899 907734 901411 898783 901218 906463 912143 914778 919287 920137 916671 909521 902535 898925 899052 901858 910851 920194 925359 923412 916497 910586 904844 899015 898395 904421 916036 922046 924899 923803 918319 908538 901333 898177 902261 909984 917121 922577 925089 922126 915561 909048 905207 903998 902618 907384 916646 921111 924450 924875 921031 915004 906843 902744 902811 906019 915139 924564 928805 927594 921182 917876 911989 904173 902213 910419 918203 924115 928916 927278 921750 911640 902566 902947 905810 909161 917858 925968 929546 929168 921589 915004 907856 907384 906698 911563 918879 923289 925451 928138 924544 918916 911584 906710 907288 912958 917824 925921 930431 929609 924363 917931 910546 905888 905578 910833 919260 925527 928518 929789 926018 918503 910439 904553 906446 914546 920167 926148 931073 930074 921857 914544 908348 905870 908968 914126 918570 923374 925044 924935 922171 916991 909602 905262 905546 911609 915623 921041 927033 927908 924298 918318 911308 907583 906160 908923 917892 926001 930566 929273 924314 917606 911195 905811 904938 910556 918101 924148 927233 926940 920733 911920 909126 907588 908056 911009 915708 922638 926707 926081 922547 916264 912406 906124 904473 910912 916514 920591 923694 925330 923029 915411 911591 907360 906916 907527 914803 923596 930130 931001 927296 918978 911038 906077 905428 907708 917421 926052 928690 927315 923267 915126 908657 904442 906249 911041 916733 924258 928480 929306 922886 917502 910794 906664 908495 909481 914940 919616 924518 926234 921278 917076 910868 904480 903277 906281 913272 922193 928758 929166 925574 918258 910534 904883 905052 908909 915948 921611 925694 928013 925755 919053 908713 903459 902876 907398 914374 920198 925738 928073 922271 915504 907986 904561 902166 905427 913026 919547 922764 924903 923281 917601 911751 905721 905824 910803 914721 922218 928766 932599 928171 918131 909226 903239 900256 904616 912688 922209 927839 929584 924302 917831 910021 903595 902075 908464 914531 918686 921675 923284 917138 910448 905517 901247 899807 904446 910969 917999 921632 924418 922056 914288 909380 903963 902264 905529 909188 915586 921996 925709 921548 912942 906781 902801 900275 903181 911634 917783 922851 924316 919476 914354 907462 898918 898834 904094 911638 917783 922214 924072 921117 914241 906894 902003 900224 903455 910138 918292 922710 922130 921046 915889 909142 903857 902444 906171 910943 916246 923941 927875 924959 917562 908791 904766 902562 904361 912438 918308 925118 926999 923273 916711 910233 903024 902939 905604 913785 921918 926186 926836 923698 915487 910966 906853 904611 906584 913249 919661 922814 923453 921710 918696 913264 905681 902885 906649 913341 917287 923368 927149 927438 924036 914897 907046 905994 909511 915079 921506 929516 933358 931141 925146 918102 910023 908003 912703 921969 930749 933131 933646 931971 926611 920346 913753 913706 916179 920964 927553 933189 934933 932879 928343 923763 916686 913171 915774 920956 925920 930576 936352 935483 928962 921761 916033 912214 911591 916463 928204 935389 938631 936067 928874 921596 914809 910878 915245 922052 929715 934142 934990 932967 926444 916542 910010 907818 911953 917449 922339 927403 926980 922242 917777 912684 908351 901708 899034 903677 910802 912550 915224 913575 908373 902375 895473 891187 892623 896996 901139 906865 909421 906292 900103 892946 886811 881610 881406 887635 896833 902578 905927 905860 899413 888700 882818 879874 882964 889021 894448 902158 905686 902129 895339 887793 884133 882751 884198 890207 896333 899980 902751 901365 896571 890918 883678 880424 880869 885350 890986 897692 901082 900514 896152 887416 879631 876346 876353 882896 892528 900019 902561 901769 896205 888783 880164 878773 880905 885191 891609 897503 902080 900896 894866 889921 884414 882588 883556 887141 893961 897924 898058 899677 896748 892667 887130 883549 884672 888549 892684 899560 904176 905529 901299 895782 889808 885718 883608 888869 896109 902564 907784 906403 903324 896182 887486 884358 886822 893468 899914 903156 906223 908076 901707 895751 890234 887168 888463 893061 899796 905284 907308 905698 904314 900489 894983 891322 892430 896395 902237 906744 910493 912858 909350 900735 892102 891307 892217 895962 903499 913577 919268 918376 912924 905114 895236 888595 889461 896936 906399 911187 914626 915321 910565 902656 899066 897403 897670 902971 910009 913947 917461 915433 911758 906849 900726 898249 898229 904068 909479 914889 919753 920684 917556 909713 901013 897183 897213 900934 908848 917761 924019 924479 918763 910821 904570 899008 900193 906854 915961 923541 925186 923803 919423 909050 903447 899706 900897 908730 917124 922108 925720 923451 918158 912522 908622 905313 905326 911061 916954 921328 927375 929001 925750 918936 910399 905710 906426 910366 916896 925770 930939 931801 926479 920439 913293 906748 908054 914343 923986 931201 935566 936006 930959 923071 916118 912213 915508 921494 928495 934569 936950 934936 929411 925211 920138 916946 916403 922671 928765 933936 936844 938908 935626 930672 923976 918912 919354 922459 926021 935317 941652 943011 941050 933118 923201 917719 915144 921247 928914 939633 944929 945006 940283 932383 922509 920068 921831 927581 934123 939963 946331 946491 937067 931414 926751 924293 925199 929157 935522 943984 947733 948338 943408 936108 930623 926414 923897 925746 930556 936664 941954 945009 941300 934895 927838 923333 920744 927088 936123 944564 949621 949209 943666 938021 929294 923831 925373 929223 936511 943190 947939 949499 943305 935351 929859 926144 926857 932108 939143 943848 947839 947441 942766 937826 933453 928898 927116 930858 936533 942602 950261 951698 948069 939488 931748 926781 925626 927204 934452 941043 948602 950813 946913 940561 932598 925373 924161 930389 938124 944094 947552 948173 946035 939049 933077 927228 926384 931178 938164 944001 949084 949724 946570 940997 935186 929597 930640 933052 938366 943982 949986 952721 949968 943014 935582 930040 927669 929424 935739 942691 951184 954087 950014 943084 934700 927368 928464 932621 939366 948213 953513 954828 950459 941194 934273 932336 932901 935144 940099 946794 953926 953858 950508 944186 939418 936992 934774 935006 942969 949873 953835 956149 954378 949085 941954 936054 934650 937999 940692 948046 955760 958384 954037 947401 940511 934253 931257 936654 945833 954383 958969 961723 956419 947948 939132 935545 937036 941986 946465 954122 959274 958407 953114 948135 942723 939334 937713 939641 945761 952018 956090 957673 953346 950356 944131 938146 938201 940266 941788 949563 956349 960719 959085 952379 944837 938249 933764 936704 944818 953754 958956 958740 956863 954245 943669 937296 937306 942754 949332 953956 959393 962724 957747 950696 943239 938821 938206 942068 948374 952459 956505 959358 958193 953475 946399 940002 938761 941945 946716 952852 959277 963842 960686 952695 945438 941043 937216 939003 946911 954552 961434 963814 961553 953686 946009 939168 938377 943078 950064 957234 961828 964405 961115 952953 949238 943430 941330 942926 947538 952481 958276 961083 958924 955648 950688 943550 940229 942237 947694 951652 958751 963395 963159 957727 951806 944818 941468 940762 946162 955849 963190 965158 962313 957072 949424 940806 939648 944079 953171 960476 966168 967559 964150 956173 949934 946501 945308 946312 951746 958835 964218 965029 961382 956243 952980 949259 945624 947260 953318 959044 964478 967448 966217 961512 954806 948978 945319 946026 952402 960376 968769 971497 969426 962743 955016 947638 944120 948017 957133 963958 970377 972736 970553 964274 956321 951111 949395 952001 957151 964724 973813 974251 969147 965104 960237 955138 953389 954762 960640 968779 970865 974139 972457 968234 962001 953943 950878 953958 957559 965508 972771 976438 975681 970518 964222 956991 952075 953163 959158 967783 975584 979796 977121 971551 962172 958058 956093 958983 964735 970696 975665 979171 976893 972713 966076 961187 957533 958389 965726 972167 978419 982544 982490 978370 968791 962917 960055 960421 963881 971803 978922 983634 982181 975431 968208 962736 956288 957144 964872 972554 979170 981514 981338 977839 969114 962463 960359 963676 968666 974873 979378 982476 981043 976321 970904 965421 961699 962340 966896 975623 981863 982741 980948 976908 972746 966468 961406 961589 966955 973589 980476 985364 984076 976346 969699 965855 962954 961890 967798 974530 980691 985412 984486 978771 972487 964774 961764 962384 966148 972946 981253 985103 983195 975458 970824 966384 963330 962676 967763 975238 979969 981946 983227 980031 974409 968220 963511 963650 968767 974149 980843 986209 987963 982893 975071 968133 965071 963814 968283 974868 983516 988754 988132 983351 975704 968598 964605 967261 974478 980299 983305 987951 987051 977517 968306 963018 961811 963139 969161 979204 984586 986276 985544 982564 977730 973675 971165 970759 973198 979374 984893 990006 991518 986297 978236 971406 967464 965781 969788 981007 987449 991548 990512 986772 979973 972951 968227 968226 972367 978920 985262 991816 991578 986859 977747 970634 967009 969380 975228 982189 987113 989829 989039 985776 979672 974259 969842 969046 972812 978229 982589 987132 989590 989352 982144 974896 969484 970122 972553 978529 985293 991527 993453 987770 982031 976483 969634 968317 974253 983501 989456 993629 993123 987798 978724 971851 970327 973819 976774 981504 988872 992396 989921 983069 978339 974942 971301 970818 973646 981496 986781 988881 989321 986112 982331 976711 970780 969181 971969 977873 987123 994430 996212 990852 982576 975340 970014 967255 972129 980518 988188 993736 994138 989011 981693 973744 973506 973782 978673 983534 989311 996730 996499 989089 983024 975696 971832 971783 975946 982136 987197 989600 991569 990713 984909 977616 971706 970711 975735 980067 986396 992543 996129 991406 983489 976368 970977 967873 971761 979168 987205 992489 994230 991448 985849 975359 969944 969252 973531 979097 986073 993064 995333 988326 981444 976068 972299 971073 976569 983907 989034 992229 993052 990078 983781 977300 972280 970476 974789 979169 985407 991228 994238 991519 983610 976615 971996 969148 971499 979479 988474 993021 993562 990899 985820 978348 971633 969671 973928 981516 988661 993358 993461 988798 982495 976181 973057 973755 978168 983280 989593 994136 994564 991765 987325 981609 974460 972399 977148 982876 985883 992396 996641 994779 987997 979669 973859 972513 974219 982622 990289 996020 997069 992199 984971 978983 973038 972200 977002 985004 992092 995693 996886 995884 988006 980242 976450 976321 979909 985051 990265 995349 996731 993914 988564 983966 978944 978117 979749 984672 988496 993741 998159 998399 991392 983587 978588 977481 977938 984059 992853 998544 1001411 1000251 994439 986241 977842 974123 977771 985671 993804 1000421 1001253 999993 992153 981979 978334 978284 981786 986994 994002 1000039 1001846 997903 993541 988025 982734 980555 983361 989279 994616 998308 1001228 999837 994880 988220 982598 980521 982911 985651 994906 1002555 1004518 1001711 994593 988296 982816 978772 983711 991836 997008 1000598 1002701 1001726 996790 987793 981681 980359 985139 990180 996154 1000729 1003790 999318 993709 988259 986021 984184 985605 990466 996617 1000798 1003984 1003202 999028 993143 987104 983616 983640 988551 996866 1003576 1008454 1005856 998003 991980 988094 983545 983289 989864 997779 1005133 1008297 1004518 999309 991954 983283 981871 986789 992188 998241 1002817 1006855 1005136 998510 992829 988677 986522 987175 991805 998408 1002333 1004439 1005853 1001162 994968 987433 983893 987537 992294 996461 1003378 1008781 1008420 1001954 995604 989884 985353 985053 992341 1001784 1009533 1011695 1009402 1003557 993671 984895 984287 987661 997900 1004832 1007571 1008319 1007016 1000779 994762 990754 989389 989701 996443 1002177 1006899 1008305 1007603 1002491 997684 993196 989322 990656 995600 1000801 1007293 1010413 1009943 1004893 997138 989674 986917 986727 993223 1001033 1008297 1012408 1013308 1008001 999198 989973 987669 990134 998625 1005323 1011099 1014639 1011098 1002548 995465 991258 991572 993743 997464 1001261 1009109 1013011 1010291 1005835 1000456 995356 991362 991808 998093 1004154 1009835 1013676 1013151 1010067 1001743 991798 988812 987184 991075 1000522 1009353 1013585 1013651 1008382 1000273 993806 988393 989861 997889 1006168 1011302 1015497 1015614 1010075 1000296 993646 991953 996038 1001076 1005160 1010450 1014233 1011836 1008637 1003176 999188 995189 995115 998589 1003423 1008143 1012711 1013474 1009809 1001886 997230 992689 992743 997601 1004353 1012251 1018089 1015486 1010424 1004318 996242 989958 992091 998648 1007379 1012711 1016226 1015428 1010334 1002269 996718 993294 993912 1000586 1007384 1013453 1017168 1015580 1008657 1002239 998229 996592 997607 1001719 1006943 1010993 1013462 1014071 1009578 1002597 997734 994100 994694 998926 1004143 1011409 1016189 1016607 1012694 1006853 999928 994861 993466 999007 1006496 1012961 1017119 1016193 1011388 1003674 994878 992827 996286 1003823 1009384 1013988 1018698 1017267 1011181 1006039 1001048 999025 998224 1001268 1007092 1012384 1015943 1016620 1014338 1009276 1001419 996431 996989 1002274 1005441 1013476 1018081 1018584 1013501 1006736 999008 994023 993340 999511 1007933 1016490 1018495 1016957 1012396 1006969 999796 994929 995536 1002773 1008916 1015061 1017294 1015270 1009576 1003768 1000272 1000052 998211 998825 1006333 1012819 1016059 1013863 1010023 1006841 1002522 996173 993758 997882 1001929 1007575 1013476 1016140 1012681 1003673 996184 993908 991152 994309 1002454 1009503 1014147 1015583 1011407 1003929 995074 989996 990549 997073 1005000 1011603 1014140 1014494 1009496 1001860 996217 991935 992546 997239 1003014 1011308 1016299 1012867 1010282 1003958 997196 991534 990793 997311 1003029 1006852 1011989 1011859 1010324 1004263 997908 993709 991728 995383 1000544 1005716 1011311 1013344 1009861 1002871 996174 991622 990438 994127 1001119 1007299 1011920 1012254 1008087 1002094 994971 990554 990205 994532 998247 1005638 1011363 1010788 1007963 1002273 994364 991482 992348 995273 999444 1007132 1010385 1009699 1007071 1003638 996622 991733 989434 991549 998268 1005285 1010115 1012409 1009072 1001189 993023 988596 987961 991981 997834 1005294 1010492 1012613 1008633 1000995 992324 988428 988403 992904 999535 1006419 1010218 1010878 1007390 1001151 995503 991850 991101 995258 999659 1003539 1008095 1011928 1008858 1002906 995129 989884 988173 991787 998646 1004316 1009838 1010516 1006727 1002111 995288 989096 987998 990879 997818 1005726 1009572 1009733 1007939 1002801 995705 991098 988728 991835 999623 1006206 1009381 1010699 1007316 1002246 995834 992312 990064 991721 997649 1003244 1008704 1011114 1008325 1000833 994074 989969 989230 990978 996858 1001446 1006525 1009781 1007716 1000823 993146 988608 987726 989608 997053 1004557 1009714 1010442 1008064 1000524 993014 989429 987866 990963 999030 1004109 1007806 1009993 1008284 1002179 994694 988694 986251 989111 996674 1003920 1010354 1012129 1007984 1000178 993812 987443 984393 989509 995481 1002763 1008597 1010452 1006825 999921 994228 988451 985133 986921 993501 1001369 1006653 1008066 1006368 1000425 993086 987438 984762 986176 991336 998256 1003789 1007135 1005155 1000168 993581 985946 984459 986708 993184 998567 1001336 1004662 1004330 999288 992318 986791 984594 986353 991516 998724 1003788 1005609 1002698 994606 988012 984083 983613 985153 989564 997324 1002378 1003579 1002838 995282 988015 983114 979539 981763 988599 995558 1000563 1003809 1002209 997010 989505 982043 979862 984174 990759 994696 999683 1002593 1000109 995037 989976 984218 981786 985201 990728 996596 1000911 1002980 1001168 996870 991573 986084 980789 984749 991004 995604 995919 996679 995654 990403 984264 980118 978249 979842 985886 993318 998054 1000800 1000202 994447 988276 984184 983034 983398 987114 992353 999164 1001377 998924 993391 987734 981867 979546 982829 989061 995006 998727 1000216 999714 994863 987416 981131 978047 980088 985332 990299 997016 1002451 1001006 993409 984983 981459 978247 977415 984291 992411 998496 1000563 998268 993674 987174 980836 975528 979474 986915 992735 997106 998446 995315 991234 986848 978807 974920 979571 986938 993016 996791 998994 998924 994752 987835 981114 977829 979468 985929 991779 997036 999536 997911 992150 986529 979783 977169 979686 984287 989359 994208 997266 997436 992946 987124 980306 976266 978484 983856 990624 996516 998344 996282 993728 988833 979789 977661 979193 982453 989218 995669 999344 997998 993185 987276 981770 979012 981842 986164 990714 995499 998222 998271 994116 986935 980263 977789 980427 985144 991036 996536 998470 996059 992322 987840 980905 977781 978716 984086 990385 995359 997842 996353 992154 983689 978006 975091 976711 982085 988566 992289 997239 998033 990841 984157 979535 974980 975522 979924 987887 992816 997179 996558 991060 983914 977340 975066 974616 978369 986034 993794 996473 995623 989663 982591 975046 971269 973451 977596 983685 988946 992573 991639 987772 981362 976117 971296 971878 977003 984233 989809 992201 991051 987104 980660 974308 970211 970309 975607 983523 989694 991913 990283 986592 980847 974320 971860 973269 976921 983805 990579 992630 992235 987525 980441 973312 969774 970244 975985 981094 987579 991706 990500 985420 979311 974453 970150 968305 973715 980973 984994 988135 990016 988059 981263 973812 969918 968824 973609 979302 986038 989468 989086 983548 978208 973164 968734 970499 974502 980101 986926 990643 988709 983177 978078 972460 967676 966982 972223 979994 987140 988306 986971 984843 981461 974588 967898 968028 972924 978066 984456 988049 986809 982918 978194 973594 968473 966300 970778 977394 983134 988295 987933 981450 976087 971548 967563 966588 969337 976170 985254 989772 989303 984939 977544 971081 966503 966103 971314 979113 984793 987698 989359 985201 978491 970090 965478 964619 969480 976216 981740 987073 988093 982821 976156 968908 965647 965016 969609 975720 983276 986749 986178 981471 974317 968857 964548 963322 968237 975681 984183 987101 985338 981690 976608 972218 967833 965532 968369 975834 983350 986273 983773 980811 975616 970849 967780 966080 968569 974374 981116 985423 986871 982915 975863 967140 963486 965316 967749 974194 981096 984468 985433 982314 975820 969213 965287 963828 967901 974532 979987 984536 984406 979961 975474 969401 965042 965338 966676 973267 979691 986007 986326 982174 976108 969483 963931 962015 965878 973086 980026 981222 979201 978165 973991 970858 966828 965353 967481 972072 978421 984266 984478 980332 975593 968764 963523 963408 967889 972736 976743 980331 983192 979979 974040 968506 964173 960464 963991 972255 980028 986328 987327 982189 975672 968819 964373 963536 966454 971203 977030 980446 983681 979784 972454 966813 964046 963251 966882 973541 979366 981934 982564 980129 975476 969426 963230 960666 964055 971517 977327 982189 983266 979593 973572 967449 962038 960388 964291 971313 979761 983748 985736 982944 976558 968698 963775 962021 965513 972497 977631 980749 982190 979808 973209 964876 959633 959749 963880 969899 975514 980738 982918 979763 976414 972046 964919 962516 964954 971105 976324 981476 985370 983354 975864 969162 963785 962234 964626 969026 973906 978833 981220 980655 974944 968029 963161 960696 963929 970281 975731 980739 984229 980545 974657 968948 964008 961533 963860 968994 975079 979621 982080 980403 975414 968926 964403 961806 963177 967019 973133 978742 981323 980336 975931 968414 961884 960346 964091 970366 975760 980188 980397 980213 974381 967124 961527 960449 964416 970494 976249 980759 983129 981283 975217 968169 963675 962250 965624 971529 977309 982610 985258 981767 974904 968871 964736 960985 963539 970194 976466 980861 982539 982081 977006 969576 965339 962778 963678 969292 974848 979774 983555 983642 977955 970899 964834 962458 963490 969443 976566 983171 985006 983426 978197 970795 966044 963704 965779 972247 978519 983084 985898 986096 979624 972412 966752 964550 965174 970921 978571 985185 987466 983516 976661 969776 966110 963663 966868 973534 977951 982876 985616 983278 977905 972185 966449 963594 964884 969974 975036 981284 984451 981763 977449 971756 965691 963646 965297 968467 976029 984373 987084 984464 976357 970714 966124 963468 965131 971013 977721 983220 987029 983218 975774 971882 968909 964955 965436 970294 975294 981941 984768 983313 978108 972693 966253 964419 965868 971261 976211 981124 984931 984529 978256 970693 966067 964508 966026 971237 977095 983469 987184 985981 981363 973144 966509 965313 965910 971404 978869 983476 986030 984303 977502 971759 967316 964581 966876 970405 975686 981918 984915 984429 980224 974089 968533 964423 966447 972188 977004 980881 983327 983396 980619 974785 970548 967708 965951 968593 975198 982481 987099 985717 980507 975863 969922 965151 966381 971003 977714 983676 985759 985196 979744 973079 966103 963884 965216 970149 977743 984246 986204 984816 979323 973630 967571 963887 966160 974240 979430 983558 986487 985911 980709 973439 967596 965506 967366 973233 980377 986548 987594 985558 980229 974526 969983 967406 967847 972727 978114 983733 986671 985348 980074 972825 969039 966519 967927 972431 978164 981559 983536 984579 980601 974258 968560 965664 967674 973066 978089 984803 987921 987154 981779 975031 968745 965047 966530 972203 979367 984772 986214 987271 983361 976081 970273 966508 968823 973748 979041 983727 987460 985023 981168 976158 969001 967136 968235 970324 978411 985687 986139 985407 981879 975704 968505 964276 965360 968052 974938 982822 987079 987486 982756 974767 967043 963429 965025 969416 975891 983978 988211 986894 981025 974229 969560 966108 966505 968659 973178 978154 982227 983986 980343 974844 968918 964662 963032 967013 974702 981801 984882 985474 981194 974266 967513 962769 962008 966138 973006 978485 982606 983808 979810 973953 967127 961959 962543 967446 971980 977971 983365 985411 981053 973404 966029 961714 962954 967564 973383 979983 983954 983755 979718 974648 967524 963188 964889 968583 971963 976675 982628 983101 980009 973709 967943 964546 963511 966421 971177 977372 982455 982277 977670 969631 963954 961879 963493 966878 969914 976083 980943 981585 978220 972743 966494 961880 962431 965831 971104 976618 981476 982822 979580 972727 966444 961874 962170 966370 976068 981446 983823 983161 978848 970521 963129 957931 958306 963936 970848 977057 980584 980398 978131 973719 967597 963974 965504 967881 972682 978136 983186 983894 979335 972786 966492 963339 962236 965426 971049 977213 981983 983096 979148 972123 966886 961201 959228 964707 967341 974989 981870 982653 978591 973818 967724 963113 961118 965152 970471 976051 981819 983286 979512 973359 967752 962167 960061 961993 967959 975106 978490 978874 975634 967568 959128 956188 956475 959123 963461 968993 973143 975819 971038 965223 958803 954252 952044 955892 961094 967096 972247 973930 971525 963731 957112 952144 951648 956680 962195 967846 972593 973708 969426 963387 958520 954022 952945 955196 960735 966262 971220 973658 968389 959289 953356 951749 951788 956301 962801 968291 971356 972429 967568 962199 955683 950078 949431 952639 960146 965952 969605 972883 970279 964563 956346 950748 951174 955952 961621 965572 969849 971058 968065 963886 956856 951593 951060 952831 959329 964614 968826 971014 967495 960382 953516 949059 949424 953795 959375 962524 966555 969931 967196 961286 954008 949158 946230 951113 955796 962043 968429 970574 967943 961466 953836 947511 946040 949535 955132 959104 963829 967168 967900 961595 954062 948699 947066 949755 955733 961656 966555 968678 965582 958356 953164 949734 948165 950288 955481 961423 966855 970668 967422 959891 953238 948886 947506 950936 956100 962498 967436 969459 966033 960141 955708 949599 947689 951296 958023 963013 968235 968444 966040 962048 955403 950929 947798 950586 956638 964332 968550 968009 966386 962565 958170 952873 950798 951925 956836 962534 967699 970685 967564 962389 954201 949643 949991 954428 960965 965980 968109 968173 966518 961719 955773 950491 948753 952536 958041 962491 966865 969329 968118 964841 958091 951972 948218 949296 955889 962446 966466 968959 968064 962376 956773 952771 950333 951907 956604 960925 966218 969400 967737 963288 956598 950347 948706 951202 957135 962916 967521 969899 969393 962892 954570 948913 945826 947492 955446 961586 965764 967997 965739 961638 954250 948294 946134 948380 954428 959749 963058 967234 967466 962404 954363 947239 944727 948196 952113 958913 966319 970511 968383 961991 954766 948927 947159 950013 956773 961288 967021 969306 967358 960991 957069 952667 948568 949488 954259 959418 964677 967992 967248 964359 957369 949987 946741 949156 956258 962746 967148 970171 968984 962569 954633 950459 947287 948782 953849 960401 965796 969716 968307 963034 957494 951479 948913 950634 956294 962703 967740 969918 968438 964676 957728 948259 946110 949486 958526 965850 970895 973759 972739 965079 958121 954026 951638 952114 957557 962951 968103 970271 968723 964133 956741 951531 949239 950064 956049 963626 969184 971417 969246 965098 960101 952708 947993 950493 956159 962698 967908 969501 969901 966778 960442 954666 952537 953829 958543 963852 969812 973486 972898 967216 961686 955418 953182 952380 957023 963997 970581 972090 970887 967839 963653 958157 953788 956315 960068 966377 969695 971935 970323 967606 962578 956856 953313 953974 957613 963451 970449 974627 974709 969235 963879 957172 952976 955286 959788 965552 969825 974374 974178 968409 963014 958304 956064 957446 960966 965984 972310 976066 976747 971913 965809 958852 956221 957801 964139 972134 976931 977339 976274 971783 963051 956721 951863 952796 956862 963743 970199 974858 975233 972119 964387 957667 955754 955953 960208 967554 974991 978909 979046 974065 967091 960199 956134 958100 963926 970920 977326 979907 978389 974883 968564 961992 957084 958508 962092 967660 973859 978098 978889 974080 966952 960678 957569 957761 962909 969762 976237 978751 977867 974763 968371 960953 955634 954324 960999 969003 973756 977856 977898 975024 971747 963009 957958 960376 964382 969498 974479 978461 977194 972939 969330 964832 960680 960606 965164 969838 974916 982249 982461 976963 970607 964790 961838 962283 966071 970071 974180 976498 978979 975819 972221 967699 962097 960326 965302 971273 976770 981116 981721 977255 970648 965271 962522 962014 965581 971516 978451 981799 983661 979934 972143 964904 961824 962862 966063 970213 976456 982624 984429 979666 972214 967155 963329 964221 966861 972173 977867 982779 985721 982778 976381 970291 966232 965103 969322 975517 981401 984804 985381 982116 977306 971111 966738 967359 971851 976109 981619 985979 987384 982787 974543 969456 965416 963385 967178 975722 981908 986104 986821 982803 975938 970805 966472 965587 969767 975268 979971 984113 984476 981058 975211 970293 966049 965646 972038 977974 982329 984738 984361 980301 974323 969543 966026 966201 969793 974749 980938 984108 984273 982113 977323 971161 966233 963174 966537 975124 982068 984949 985404 984000 980498 973979 967798 966406 971163 976966 982263 984638 985415 983083 977283 971908 968557 966796 970863 976345 982173 984021 981428 979866 978701 974173 969353 966414 969464 975849 980078 983763 985542 983548 978826 974401 969969 965308 967311 973248 980395 985423 986936 984474 978742 972619 967266 966065 970884 975430 981982 987044 987208 983306 975902 971977 968539 966659 968854 974234 981666 986803 987179 983746 978296 972584 967244 966346 967446 973802 979954 985608 988824 986071 979502 972003 967497 966576 969039 974160 979846 985912 988326 985194 979093 973821 968811 963373 965117 971069 979338 985668 987556 983803 978848 972184 968178 967428 968521 974801 981674 986154 986708 985106 980249
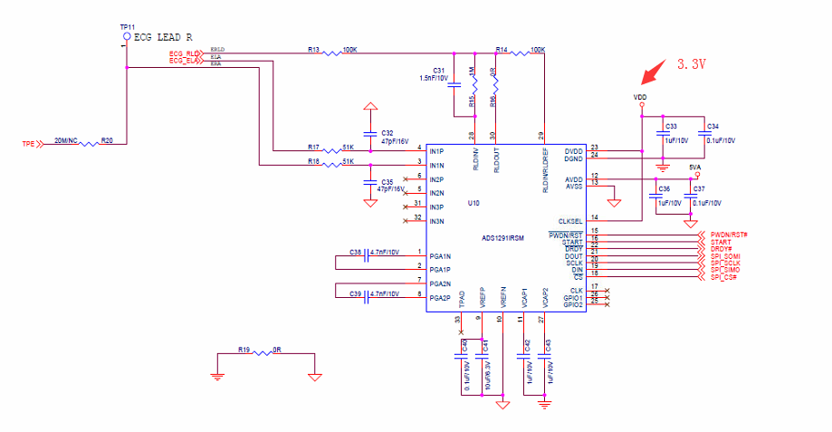
The schematic of ADS1291 is as follows:The positive electrode of channel 1 and the electrode driven by the right leg are in contact with the wrist of the left hand; the electrode of the negative electrode of channel 1 is in contact with the electrode pad with the index finger of the right hand when measuring.
The settings of 11 registers (0x01~0x0B) are as follows: 0x02-0xe0-0xf0-0x00-0x81-0x20-0x03-0x00-0x02-0x07-0x0c,Tested with a multimeter, DVDD, AVDD, voltage is normal, lead break detection can also be detected, and 6 bytes of ECG data is acquired using the continuous reading data mode.Use battery power。My physical map is as follows, add some DuPont lines for download and serial print ECG data, only after the data is printed after the collection, when the collection of data is not wired to the outside.
1.What should I do by the above description of me?
2.How to verify that the right leg driver is connected and function?
3.Please give me some suggestions ! The signal of the simulator can be collected. The signal of the human body should be similar, but the normal ECG signal cannot be acquired. I tried to adjust the Lead-off current magnitude and Channel 1 PGA gain.
4.The datasheet has been read many times, and I have noticed many details. For example, the read data is complemented and the SPI clock is set to 1MHZ. The ADS1291 uses an internal clock of 512KHz.,Can you outline which details need attention?
think you . Looking forward to your reply. Shenzhen, China!






