This thread has been locked.

If you have a related question, please click the "Ask a related question" button in the top right corner. The newly created question will be automatically linked to this question.

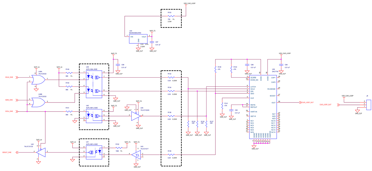
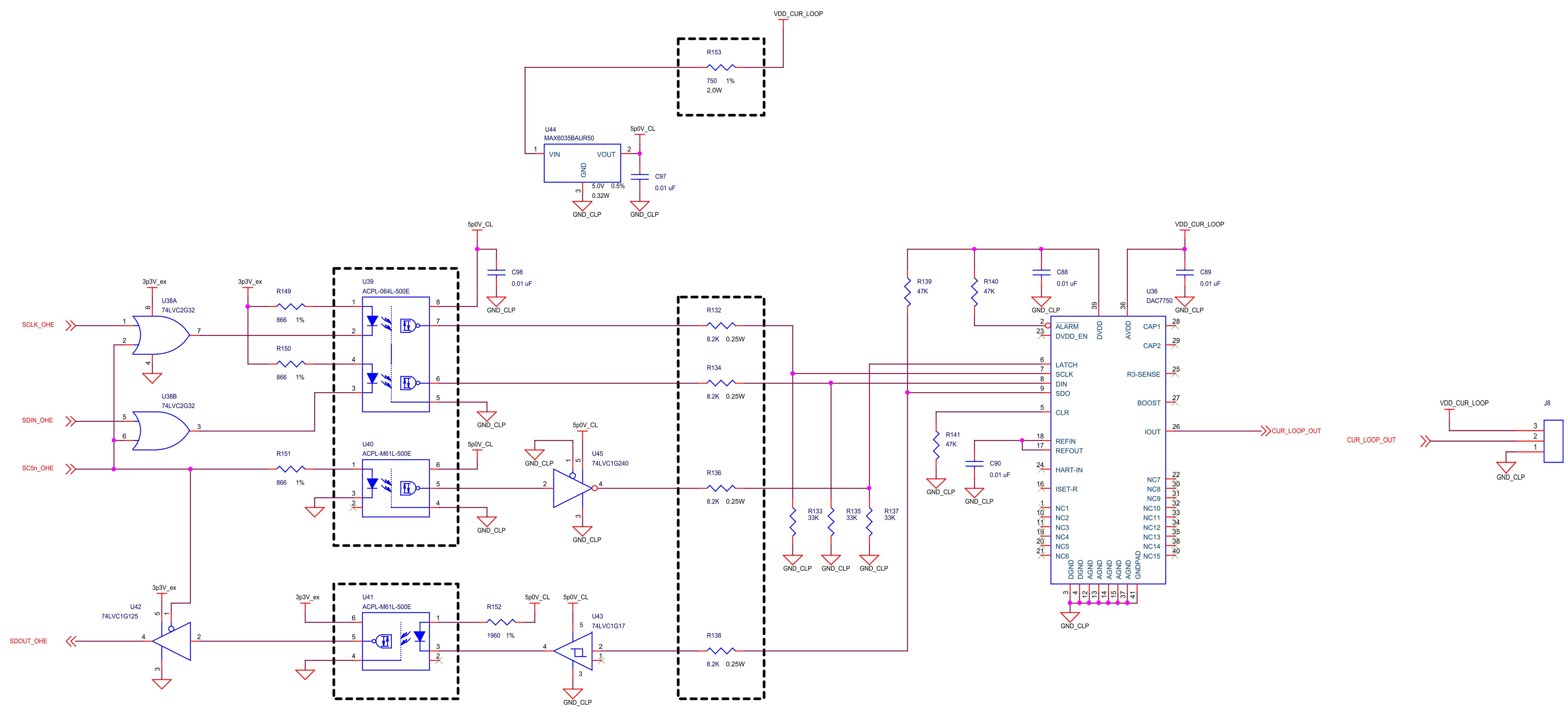
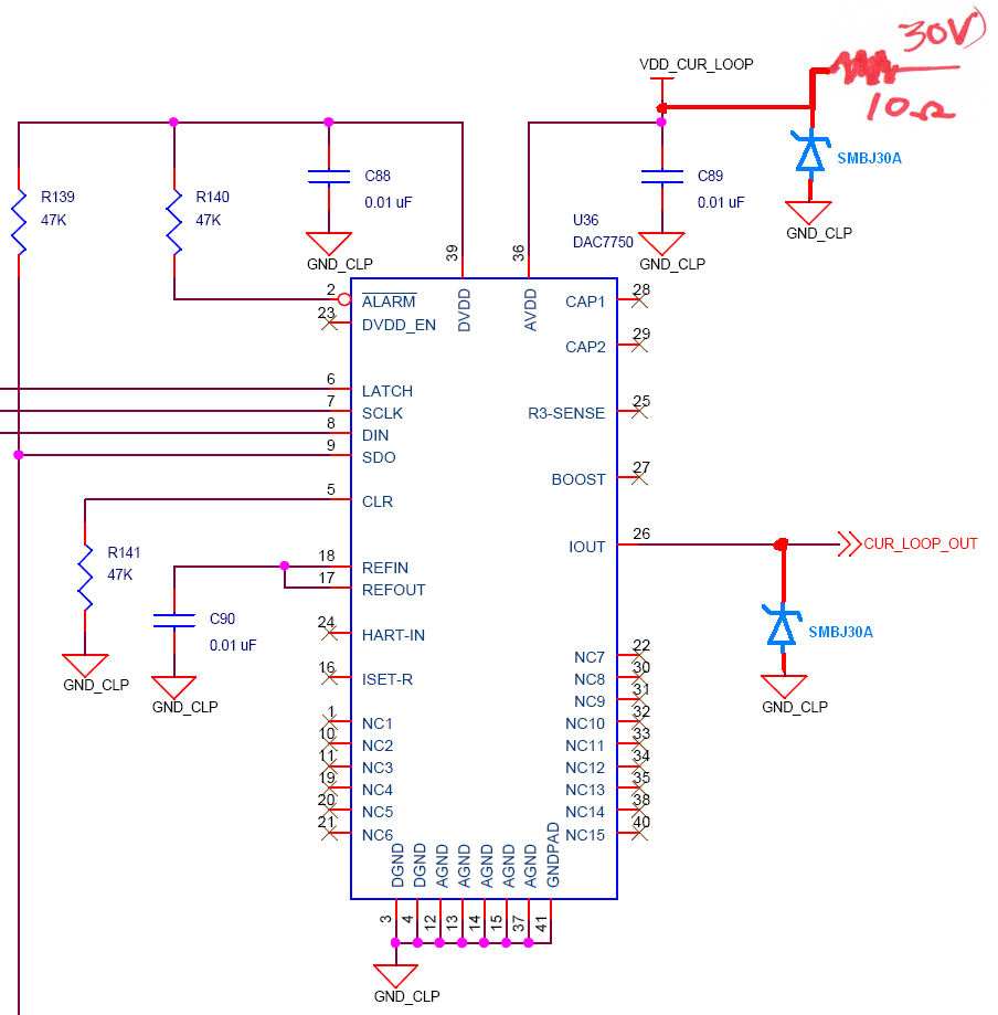
DAC7750: Devices becoming damaged during testing, become low resistance from power to ground

Part Number: DAC7750

We have been testing prototype boards using the part, which is working perfectly until somewhere along the line while testing and/or handling it fails. The device is then observed to have a low resistance from  AVDD to GND. We have three cases: 5 ohms, 25 ohms, and 45 ohms. We are powering with 30 volts from a bench power supply that should not have any power-on over-voltage transients. Does this failure mode indicate any particular cause? At this point we can only speculate that it is a power-on problem or ESD problem.