Part Number: ADS1232
Hi, Best regards,
I have a ads1232 on a PCB connected to a microcontroller. Load of 10kg 2mV/V.
I set it to start reading in this way:
PWDN_PIN = 0;
SPEED_PIN = 1;
SCK_PIN = 0;
__delay_ms(10);
PWDN_PIN = 1;
__delay_ms(100);
PWDN_PIN = 0;
__delay_ms(1);
PWDN_PIN = 1;
__delay_ms(1000);
Calibration(); // 26 pulses after DOUT pin go to low, pulse width high 150ns and low 150ns
__delay_ms(1000);
Every time DOUT pin is low i shift 24 pulses to get the data and one extra pulse to send DOUT high.
The thing is that the values obtained vary after few minutes without increasing weight in the load cell
I mean, the first data I take as reference offset, but a few minutes later this values increase o decrease without manipulate the load cell and it represent 3gr or more.
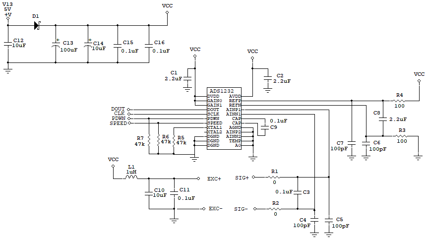
My schematic is based on ADS1232REF with the same filter input and reference voltages, capacitors, resitors and so on. Just with the different that DVDD is 5V, same as AVDD., on pin PWDN and SPEED a 47K Pull Down resitor and connected to the microcontroller, TMEP and A0 to ground, GAIN0 and GAIN1 to 5V.
What should be the correct value if i have the 10Kg, 2mV/V, gain 128, REF+ 5V, REF- GND, load cell without any weight?
How i can test the inputs AINP and AINN to see the properly values?
Thanks for your help.
