hi,
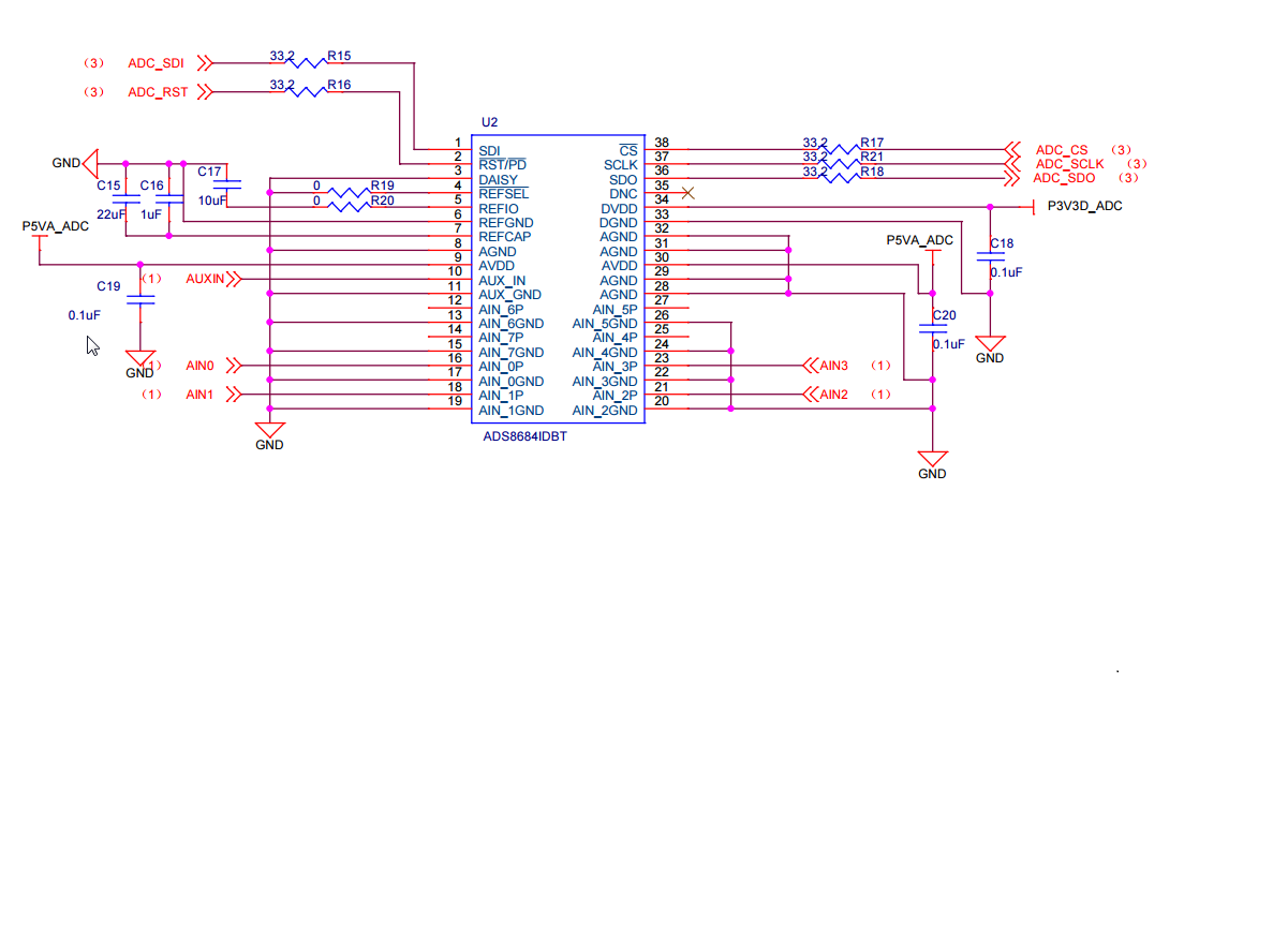
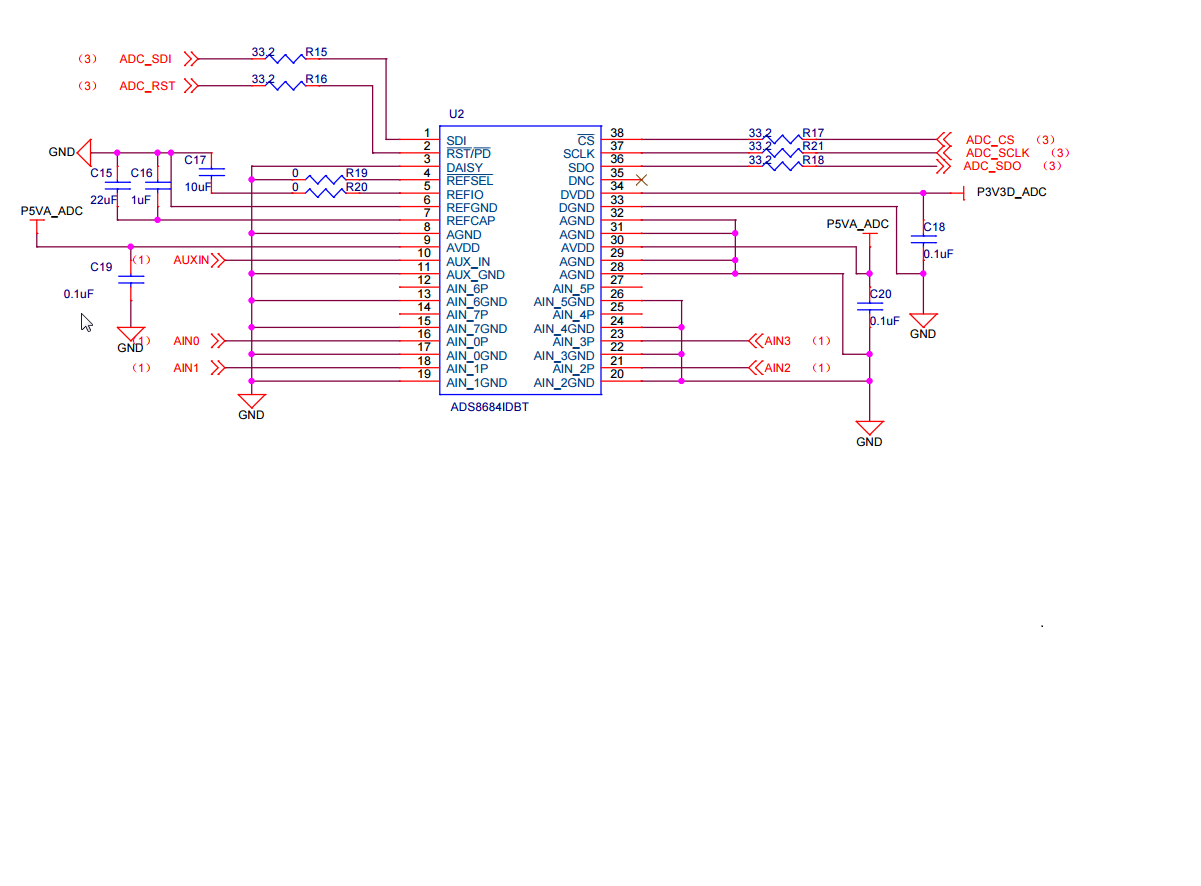
I have a question about ADS8684, I used the internal refernce but REFIO output is close 0 V. The SPI interface is running and I can get the SDO data, but the data is not changed for each channel.
This thread has been locked.
If you have a related question, please click the "Ask a related question" button in the top right corner. The newly created question will be automatically linked to this question.
hi,
I have a question about ADS8684, I used the internal refernce but REFIO output is close 0 V. The SPI interface is running and I can get the SDO data, but the data is not changed for each channel.
Hello user5988799,
I did not see any problem with your schematic except a pull-up resistor required on /RST pin, can you please measure the voltage on /RST pin? also check the voltage on REFCAP? Is there any available reset pulse signal applied to /RST after the device is powered up? If yes, what is the pulse's low width? The AVDD and DVDD are supposed to be 5V and 3.3V, please double check.
Regards,
Dale