Hi,
I'm looking for a solution for the relays contact weld detection
The solution from TIDA-010071 looks good, but I have a question:
What will be power dissipation on resistors R71, R72? (Considering 240VAC input)
This thread has been locked.
If you have a related question, please click the "Ask a related question" button in the top right corner. The newly created question will be automatically linked to this question.
Hi,
I'm looking for a solution for the relays contact weld detection
The solution from TIDA-010071 looks good, but I have a question:
What will be power dissipation on resistors R71, R72? (Considering 240VAC input)
Hi Kostya,
Welcome to E2E! If the 240Vrms source is connected between RELAY_2 and RELAY_3 (or RELAY_1 and RELAY_3), the power dissipation will be equal between R71 and R72 (or R75 and R76), ~480mW max per resistor. In reality this will be less since the diode bridge (MDB6S) drops some voltage from the input.
Do you need a more precise answer?
Thank you,
Manuel Chavez
PSA: The accurate power dissipation value is posted below.
Hi Kostya,
I apologize; my calculation above is incorrect since it did not consider ISO1212's internal current limit. Power dissipation for this topology can be calculated using the ISO121x Threshold Calculator for 9V to 300V DC and AC Voltage Detection as shown below:
With the maximum current into ISO1212 being 2.55mA, power dissipation will be ~195mW or less per 30kΩ resistor.
Respectfully,
Manuel Chavez
Hi Kostya,
I apologize for not understanding; you'd like to reduce power consumption without affecting ISO1212 threshold values, correct?
Thank you,
Manuel Chavez
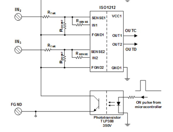
Hi Kostya,
Turning field inputs ON/OFF using the optocoupler as you have shown above will reduce power consumption significantly. A series RC circuit can be used to attenuate the AC input without dissipating as much power as the 60kΩ resistance. The capacitor would need to be rated for 240VAC and tuned ~55nF (with R = 10kΩ) to yield similar thresholds.
If you'd like to minimize power consumption in each 30kΩ resistor specifically, they can be divided into a total of four 15kΩ resistors each dissipating ~97.5mW.
Please let me know if you'd like to pursue one of these suggestions.
Respectfully,
Manuel Chavez
Hi Kostya,
If you would like to pursue a series RC option, its schematic would resemble the one below:
Where both Rs = 10kΩ and Cs are tuned around 45nF - 55nF. Please feel free to reply or start a new thread using the red and yellow buttons in the upper right corner of this window if you have more questions.
Thank you,
Manuel Chavez
Hi Manuel,
Thank you for idea with a capacitor. But I will probably stick to the optocoupler variant. Properly rated X2 capacitor will take to much space on the board and I have very limited space in the current project.
Thanks a lot.