Part Number: SN6501
Other Parts Discussed in Thread: SN6505B
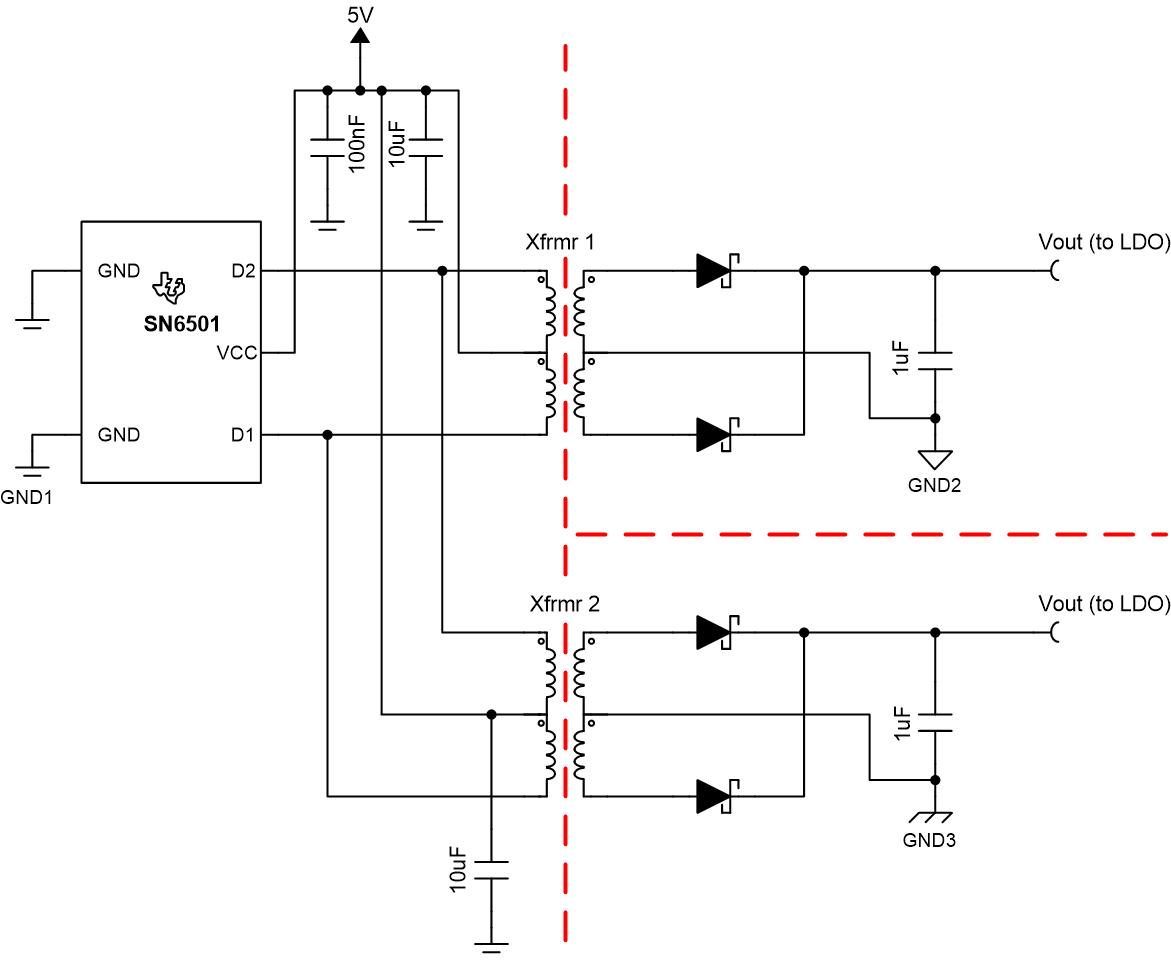
Can I get a DC-DC converter designed with SN 6501 for the following:
INPUT:5VDC
OUTPUT1:15V,50ma
OUTPUT2:15V,50ma.
If possible,can I get:
The core details
The number of primary &secondary turns along with the copper wire gauge details.
Regards
VTC
9980522856
