This thread has been locked.

If you have a related question, please click the "Ask a related question" button in the top right corner. The newly created question will be automatically linked to this question.

TMS320F280039C: Occasional abnormal issues with chip power on

Part Number: TMS320F280039C

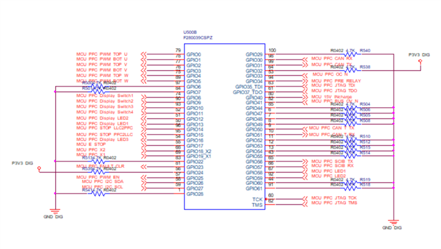
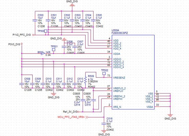
When the chip is powered on, there may be occasional situations where the program does not boot in (especially when the board is left standing for a period of time), and it can still function normally after being powered on again. I'm not sure what the problem is. Can you help me check if the hardware design is correct?