Part Number: F29H850TU
Hi,
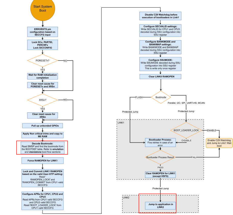
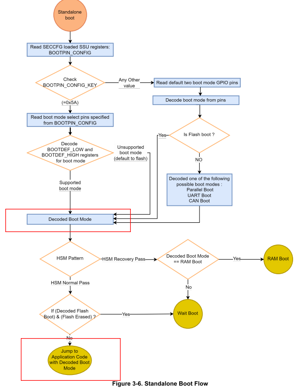
In BOOT ROM flow section, for decoding bootmodes, it checks for emulation boot flow or standalone bootflow.

Here before jumping to Application, there are so many steps like loading values into SSU registers and after bootloading success, it will jump to application(if debugger is not connected, meaning standalone bootflow)

But here, only the bootmode pins are decoded and jumped to Application code. Why are the SSU values are not loaded here?
What is HSM pattern and its types like Normal, recovery pass, idle mode? Why is there need to read these values?
In what cases, RAM boot is helpful?
Thanks and Regards
Geetha K
