Other Parts Discussed in Thread: CONTROLSUITE, TIDM-1007, TIDM-BLPFC
Tool/software: Code Composer Studio
Dear Ti community
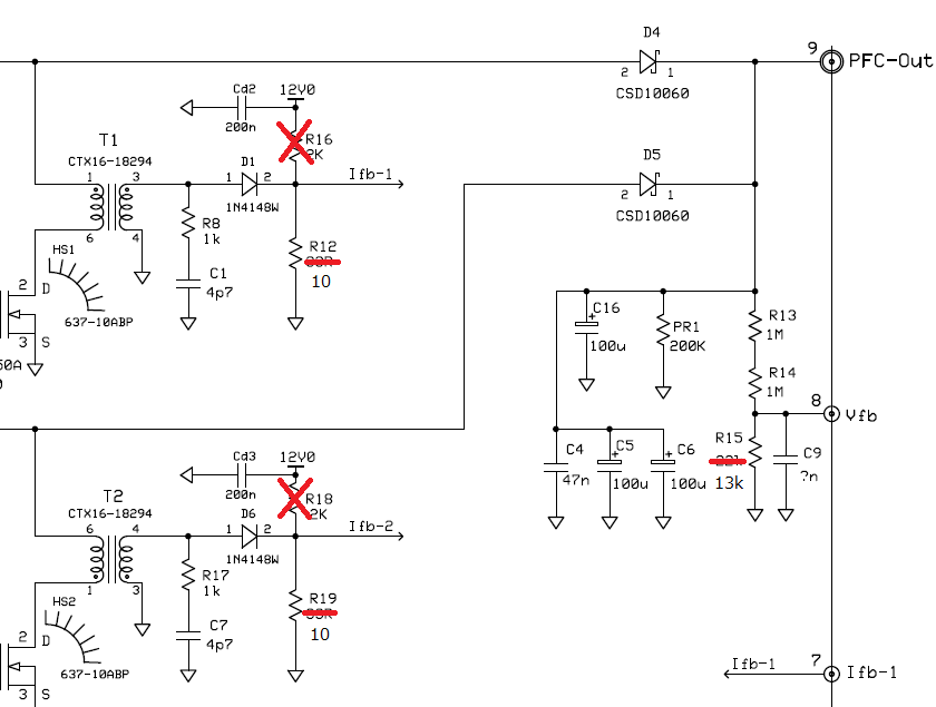
I'm developing BL_PFC
(\TI\controlSUITE\development_kits\BLPFC_v1.0)
There are questions.
1.In my kit,input and output voltage sense resister value are deffrent.
In addition a output current sense resister is removed and another is different value.
So,it is necessary ti change code.
Where should I change and what value?
2.What does EPWM4 do?
3.Please tell me how to derive MATH_EMAVG_Maltiplier1
I understand MATH_EMAVG_Maltiplier2 = 100[Hz]/4/100[kHz]=0.00025
And I read 「DPLib.pdf」.
4.For example,PFC_InvRmsSqr_VminOverVmax1 is defined 0.1956 = 80/409
409 means input max voltage,but what is 80? I think input min voltage is 0.
5.I can't understand PFC_BL_ICMD_VmaxOverVmin1 is defined 2
6.Dmax_I is defined 0.984375,but I think max is 1 means duty 100%.
7.For example , you multiple 32767 to derive K_Vbus,why do you not multiple 32768 = 2^15?
8.In 「BridgelessPFC-DevInit_F2803x.c」,ENCLK of EPWM3,5,7 and COMP1,2,3 is 1.
They don't use. Why?
9.In 「BridgelessPFC-Setting.h」, are VBUS_DPWM_OFF_LEVEL,VBUS_DPWM_ON_LEVEL,EPWMn_DPL_ISR,ADC_DPL_ISR used?
And in 「main.c」, are K_Ipfc,K_VL_fb,K_VN_fb used?
10.In 「DPL_ISR」 V loop calculation do every 2 time,Why do not every time?
11. For example at line799 988, you define PID value and 2P2z value.
Are they results of your tuneing?
Or,Is it the value you found by any calculation?
There are too many question.
So you don't need to answer together.

