Hi, Team
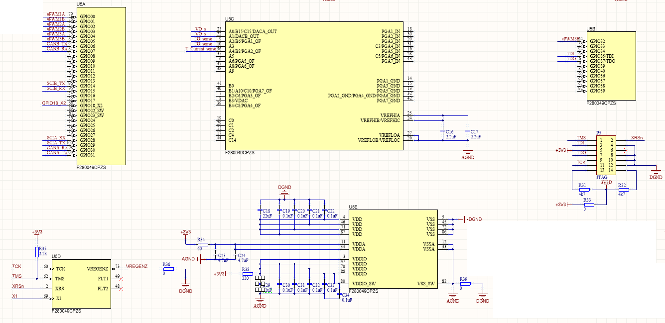
I'm using TMS280049C, and designed a sch/PCB, when I test the connection with MCU using XDS110USB, the VDDA, VDD, VDDIO, VDDIO_SW pins are easily burn down, I followed the Lauchpad design tips, right now I can't figure out what's wrong with my sch/PCB, could you help me to check below?
Thank you
