Part Number: TMS320F28335
Tool/software: Code Composer Studio
Hi. I'm using TMS320F28335.
Whenever I wonder how to use TMS320F28335, I read datasheet.
Every time I meet this logic flow chart.
How do I understand it step by step?
Thank you.
This thread has been locked.
If you have a related question, please click the "Ask a related question" button in the top right corner. The newly created question will be automatically linked to this question.
Part Number: TMS320F28335
Tool/software: Code Composer Studio
Hi. I'm using TMS320F28335.
Whenever I wonder how to use TMS320F28335, I read datasheet.
Every time I meet this logic flow chart.
How do I understand it step by step?
Thank you.
Hi ,
Looks like the images are not uploaded to the post. Request you to attach the images again.
Best Regards
Siddharth
Joon,
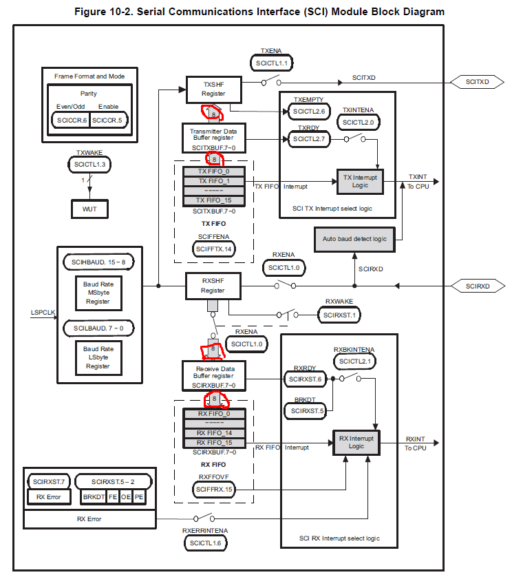
Thanks for reaching out to the E2E forum. The large "8" arrows you've highlighted are meant to convey that there exists a databus between these pieces of logic and it is 8 bits wide. The thin/solid arrows are just Boolean control signals that run to/from the registers and other control signals.
Let me know if you are running into a specific issue with the SCI you are trying to debug with the logical diagram and I can narrow down my comments accordingly.
Best,
Matthew
Thank you matthew.
FIFO has 16bits buffer, you know, when the fifo is full, does it send 8 bits each?
Can I regulate the size?
For example, 8bits to 16bits.
Thank you a lot.
Joon,
I believe the transmit size is fixed to 8-bit wide data each time. As soon as the FIFO gets one word(if the SCITX is enabled) it will transmit that word. You can keep writing to the Tx register to load more words to the FIFO. The FIFO will get loaded up to 16 8-bit words as it waits for the current transfer to complete, then it will take the next FIFO word, and so on. You can use the FIFO State to determine how many words are left to transmit/how much room is open for new words to be written.
Best,
Matthew
Joon,
There is another C2000 engineer who has been assigned. I believe she has replied to your other question.
Best,
Matthew