This thread has been locked.

If you have a related question, please click the "Ask a related question" button in the top right corner. The newly created question will be automatically linked to this question.

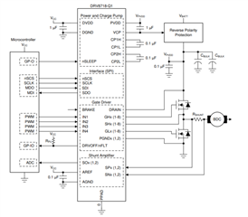
DRV8718-Q1: Could you please help to provide us the reference schematic design

Part Number: DRV8718-Q1

Hi team,

My customer Yanfeng Technology is evaluating our DRV8718SQ1 and I have applied EVM for them, while we do not see the typical application reference schematic design. Could you please help to provide us some DRV8718Q1 typical application and schematic for customer reference? Since there are some parameters values are missing and we may need some detailed typical schematic design for customer use, so we need your help for this, thank you very much!