Other Parts Discussed in Thread: DRV8711, , CSD18540Q5B
Hi All,
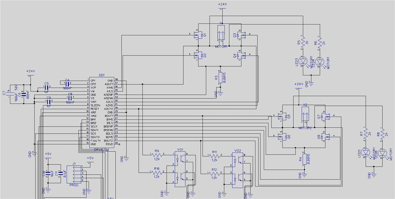
Recently, i have a new designed dual channel dc controller board from a engineer.
It's been tested ok from the engineer using smaller motor. However, when we test the board using high power motor, it occasionally flagged Pre-driver faults(say 2 out of 10 times).
Here are the details of board and equipments used:
Driver: DRV8704
Mosfet: IRFH7440TRPBF
Shunt Resistor: 0.0015 Ohm 3W
Motor 1: 24V 800W(34A max)(pre-driver faults occasionally)
Motor 2: 24V 240W(10A max)(no pre-driver faults)
Following settings used(other than default values):
DTIME: 880 ns
TOFF: 48us
TBLANK: 1us
TDECAY: 8us
DECAYMOD: AUTO MIX

Thanks in advance
Richard





