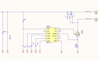
We tried to connect OSC pin to GND, but the output freq is only running up to 6KHz.
In the E/C table, when OSC is connected to GND pin, the freq. should be in the range of the 15K - 27K, isn't? please help to check the schematic as attached file.

Regards
Brian


