This thread has been locked.

If you have a related question, please click the "Ask a related question" button in the top right corner. The newly created question will be automatically linked to this question.

DRV8350FHRTAR: Charge Pump produce ground bounce above 12 V

Other Parts Discussed in Thread: DRV8350, INA826

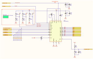
Our BLDC application is operating with the DRV8350 FHRTAR. Our oprating range for  VM is between 19V to 42V.

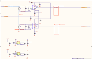
we measure the current over shuint resistors and via an INA826 (see current measurement circuit). THe INA 826 delivers the current signal LA_MTR_CURR_SENS.

WE have identified that the chargepump generate ground bounce  which let jump the ground this destroy our current meassurement. The ground bounce  moves the reference point  some 100 mV up or down.

THE current meassurement performed during a churge-pump event has a fault caused by the reference point movement ( caused by ground bounce)..

We have identified when VM is set to 12V, the ground bounce ist not happen. WHen VM is increased the ground bounce is acting..

Exist a solution on Charge pump side of the DRV8350 which is able to prevent the ground bounce in the supply range from 19V to 42V ? CUrrently it is not possible to spent an own 12V DC/DC-supply for the DRV8350.

Current meassurtement circuit

DRV8350 circuit

THe following figure shows the example measuremnt of the ground bounce.

Signal1:Meassure the PCB-GND at a Starpoint  on the PCB. (Reference is the GND of the external Powersupply.)

Signal2: Is meassured at DRV8350 PIN 1 (CPH).

.Signal 3:  Output signal from the INA826 signal LA_MTR_CURR_SENS.

  • Hi Nobbi,

    Just to make sure, are the bypass capacitors for the device placed as close to the device as possible?

    Also are return paths from signal sources as wide as possible?

    To see good board layout practices to reduce Ground Bounce, EMI, etc. please read Best Practices for Board Layout of Motor Drivers (Link).

    Best Regards,

    Joshua