Hi Team,
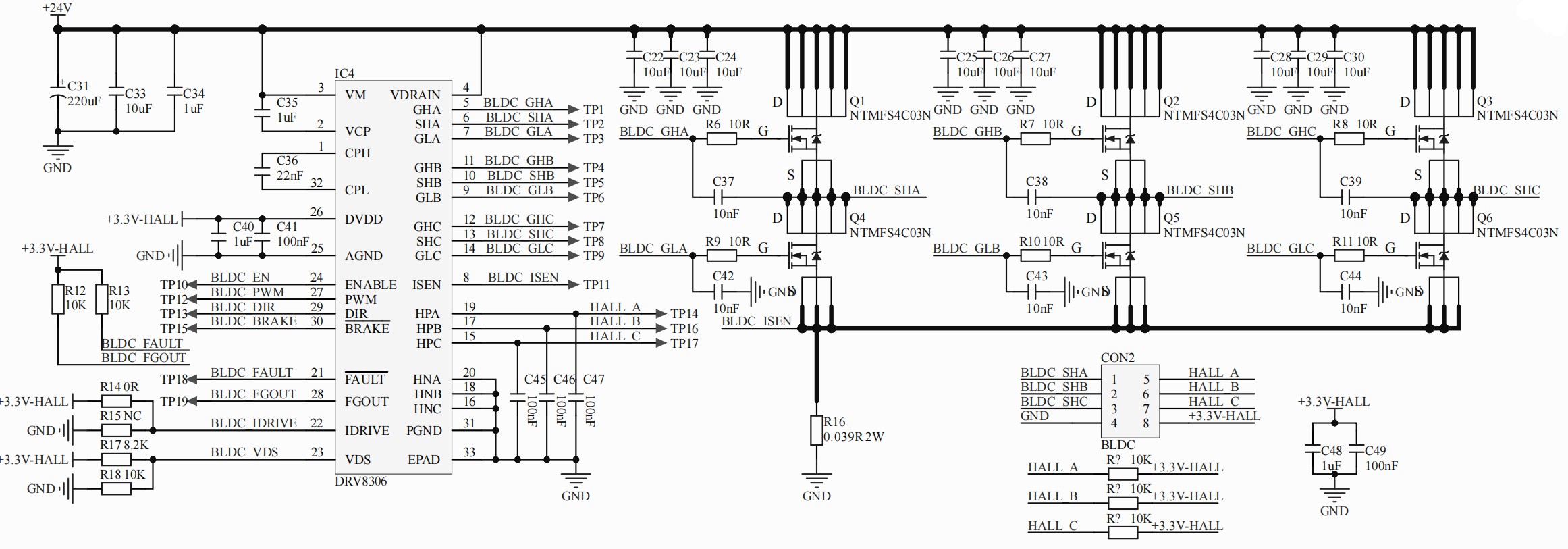
The output is always in the state of the "Align" with enable and PWM normal input. The following circuit is designed by the customer and the output state cannot be changed, regardless of the state of the Hall sensor, and is always "Align".


Could you help check this case? Thanks.
Best Regards,
Cherry