This thread has been locked.

If you have a related question, please click the "Ask a related question" button in the top right corner. The newly created question will be automatically linked to this question.

DRV8835: DC motor reverses the direction when the power is low

Part Number: DRV8835

Hi TI Technical Support Team,

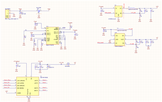
I have designed a board to control 2xDC motor (3-6V hobby DC motor, each motor draws 150 - 200mA at max) using DRV8835. The board is powered from 3.7V 1000mAh LiPo battery and I am using buck and boost converter to convert battery power (Vsystem) to 3.3V and 5V respectively. I have attached the schematic. My board is 4 layer board with 2 solid internal GND planes.

When battery power is not low, the system works as expected (i.e motors runs in the correct direction.) However when the battery power is low, the motors run in reverse direction. 

Is this related to my motor  driver? This issue happened in two of my boards,. Could you please help me to understand the reason why this happens?

Thank you in advance for your help,

Best regards,

Ahmet

  • Hey Ahmet,

    Can you measure the Vsystem 3.3V and 5V rails with a low battery to see if they are still stable 3.3V/5V even when the motors are spinning? 

    I suspect that your 3.3V rail is dropping out and the device is reading MODE as LOW.  This switches it from IN/IN mode to Phase/Enable mode. Then the case of IN1/PHASE==LOW && IN2/ENABLE==HIGH, in IN/IN mode the motor drives Reverse, but in Phase/Enable Mode the motor drives Forward.  

    You could consider using 2x DRV8213, it has a VS(min) of 1.65V and only PWM mode, along with fancy new features of IPROPI so you could do current monitoring. 

    Regards,

    Jacob