Dears,
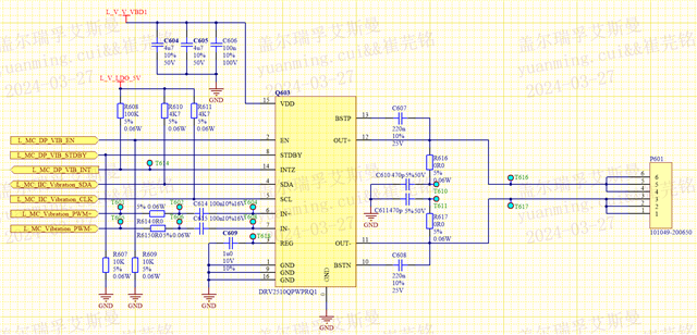
The customer has been using DRV2510 to drive Handeli's motor and has been experiencing some abnormal noise. They would like to consult with you on the usage of DRV2510. The peripheral circuit is as follows, thank you!
This thread has been locked.
If you have a related question, please click the "Ask a related question" button in the top right corner. The newly created question will be automatically linked to this question.
Dears,
The customer has been using DRV2510 to drive Handeli's motor and has been experiencing some abnormal noise. They would like to consult with you on the usage of DRV2510. The peripheral circuit is as follows, thank you!
Hi,
The schematic looks good to me. The following thread may be helpful depending on the noise seen: link.
If not, could the customer provide scope images of the noise and describe when it is seen?
Regards,
Sydney Northcutt