This thread has been locked.

If you have a related question, please click the "Ask a related question" button in the top right corner. The newly created question will be automatically linked to this question.

DRV8313: High Current consumption in sleep mode

Part Number: DRV8213

Tool/software:

Hello Everyone,

We are utilizing the DRV8213 in one of our designs and have ran into some hurdles with the low power of the device.

Current setup:

VDD = VM = 3V  

VREF - voltage divider set to 1.2V (1.8Mohm/1.2Mohm)

IMODE - VDD

GAINSEL - VDD

SMODE - GND

When both IN0 and IN1 are set to 0 the current of the device drops to ~95uA. 

When I remove power to the VREF, IMODE and GAINSEL the power consumption drops to ~20uA

Anyone have any idea why this is happening? It is way above the stated 20-60nA in the datasheet.

Best,

Ivaylo

  • Hi Ivaylo,

    Thanks for reaching out.

    The first thing to note is that 3V on VM is well below the recommended operating range minimum of 8V.

    As for the sleep current, our datasheet specs this value at 500-800uA, which was tested at a VM value of 24V.

    What is the 20-60nA vale you are referencing from the datasheet?

    Thank you,

    Joseph

  • I'm sorry, I put the wrong part number it is the DRV8213

    We are using the RTE variant so technically it is 10-20nA

  • Hi Ivaylo,

    Thank you for the update, this makes more sense.

    The part should behave based to spec. 

    Can you be absolutely sure that there is nothing else on VM that would be drawing current on your board? 

    If you are able to share schematic of your board I would be able to double check.

    The reason why I ask is because it is not possible for a device to fail this spec and then pass our intensive screening process, so I suspect there may be something else on that VM rail which is drawing current.

    Thank you,

    Joseph

  • Thank you for the quick reply Joseph.
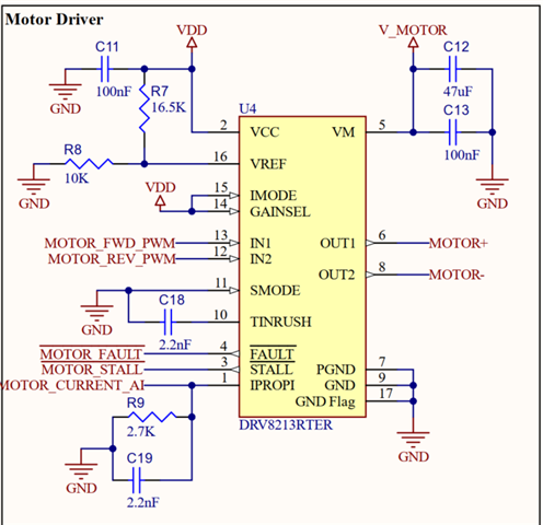
    Unfortunately, I am not able to share the full schematic, but I can attach a screenshot of the motor driver configuration, only the MCU and the motor driver are powered. 

    The current consumption on the MCU is 3.52uA when the motor driver is powered completely off. 

    Once the power is supplied to the motor driver and after the tAUTOSLEEP  it goes to about ~95uA.

    If I remove power from VREF, IMODE and GAINSEL it drops to around 20uA.

    Please note that R7 and R8 have been changed to 1.8MOhm and 1.2Mohm respectively.

    Best,

    Ivaylo

  • I would also like to clarify that this is the total current consumption of the motor driver plus the mcu. 

  • Hi Ivaylo,

    The split supplies for the DRV8213 RTE package allow the VCC to supply to keep the internal logic awake while VM drops to 0V. 

    "In the RTE package, when VVCC < VVM, the DRV8213 draws active current from the VM pin rather than the VCC pin (IVM). During this operating condition, IVCC is typically less than 500 nA. When VVCC > VVM, the device draws active current from the VCC pin, and the VM pin will only draw current required by the load. When VVCC = VVM, the active current may be drawn from either supply pin. The active current is typically less than 1.9 mA."

    If possible, could you try increasing VM above 3V (maybe 5V) and see if this improves the sleep current value?

    Best,

    David

  • Hello David,

    It seems like my issue was when I was cutting a trace a piece of copper was stuck in between causing it to draw extra current. 

    Although this was the case, I still cannot enter low power mode when all the pins are connected. 

    If I cut the trace supplying power to Vref, IMODE and GAINSEL, then the board would go to low power.

    Do I need to change the design so that those pins are powered from the MCU instead of VCC directly?

    The current with Vref, IMODE, and GAINSEL cut, is about 3.5uA which is what we would expect with only the MCU running.

    If I power Vref, IMODE and GAINSEL the current jumps to about 78uA.

    Best,

    Ivaylo

  • Hi Ivaylo,

    This makes sense as the VREF, IMODE, and GAINSEL pins share a similar internal structure. 

    Because they are being pulled up to VVCC=3V then seeing this increase in current draw would make sense. Powering directly from the MCU would help to keep the sleep current lower. 

    Best,

    David