This thread has been locked.

If you have a related question, please click the "Ask a related question" button in the top right corner. The newly created question will be automatically linked to this question.

DRV8301 High side switching problem

Other Parts Discussed in Thread: DRV8301

Hello,

I am using a DRV8301 3 phase gate driver for a rectfier application. The input power source is a 3 phase permanent magnet generator. The input circuit of my rectifier are full bridges (a pair of two MOSFETs) for each phase.

For now, I want to implement a simple control strategy. Just connect all 3 phases for a certain amount of time together and then let the current fly out to the system (Boost converter). To spread the heat evenly over the Low and the High side MOSFETs I want to alternate these shunting sequences.

|Shunt low Side FETs| | Provide Power to the System| | Shunt High Side FETs| | Provide Power to the System| Shunt low.......

It looks like the gate driver has a problem with switching a High side MOSFET on when the phase on the source is in a negative half wave.

How does a negative source voltage affect the gate drive circuit?

Can anyone help on this problem?

Thanks and Best Regards

Markus Hoffet

  • Hi Markus

    Could you give a schematic or draft of your idea?

    Best regards,
  • Hello Wilson,

    Thanks for the quick reply.

    I attached two schematics, one of the rectifier part and one the gate driver part.

    The idea is to switch Q5 to Q7 on in a low side shunting period, Then decide base on phase levels, which FETs to switch on in the Power to the System state. In the next shunting period, I want to switch Q1 to Q3 on.

    But it looks like The HS FETs Q1 to Q3 do not switch on when the phase is negative. for example:

    L1 is in a negative Half wave, L2 and L3 in a positive Half wave.

    Then Q1 does not switch ON, Q2 and Q3 switches on.

    Best regards

    Markus Hoffet

  • Hi Markus,

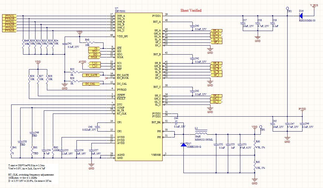
    What is the output of nFAULT and nOCWT when the high side is not switching? What is your Vds sense and OC mode setting? Also could you give some scope captures of SH_A (L1), GH_A and PVDD1 (Close to PIN PVDD1). Also could you try not using D16(V_BUS = PVDD1)?

    Best regards,
  • Hi Wilson,

    Thanks for your reply.

    I will take the scope screenshots as soon as I have another board running.

    What influence can D16 have to the behaviour described above?

    Best Regards

    Markus Hoffet

  • Hi Markus,

    D16 may affect the Vds sensing of the DRV8301. The device will monitor the Vds voltage of high side MOS through the PVDD and SH_x pin. But if the diode is there, the sensed voltage is not the real Vds.

    Best regards,
  • Hi Wilson,

    Thank for the reply,
    I don't see a way to run the bord without D16. We only have very little capacitance on V_BUS. This means the voltage will collapse everytime we shunt (Connect all three phases together ) on the input side to build up current in the stator inductors. Further in the circuit, we have a lot of capacitance on the outputs but they are also "isolated" through a diode.
    So the Vds voltage of the high side FET is not the same as what we measure between PVDD1 and SH_x

    Best Regards
    Markus
  • Wilson,

    I took a few measurements.

    I changed the switching strategy a little bit. But there is still a problem with switching GH_B.

    Channel1 = nOCTW

    Channel 2 = SH_B

    PVDD1

    High MOS Vds

    Best Regards

    Markus Hoffet

  • Hi Markus,

    Sorry this may take some time for us the check the problem since we can hardly get the generator setup in our side. Some debug steps advice could be as following.

    first varify the input to output of the three half bridges without load seperately, to make sure the device is working with the command correctly. Then, we can add some dummy loads for high side and low side turn on seperately, to make sure the half bridge can work as expected for loads. And then, put the real generator there, and checking the bridge action with and without the generating operation of the generator.

    For the above steps, if the high side turning-on issue happens at certain step, we can focus on the conditions change the finding the root cause. Please let us know is there is any new discover at your side.

    Best regards,