Hi all, please help!
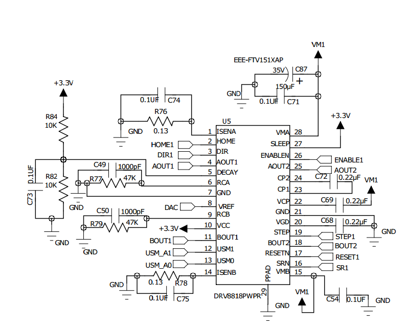
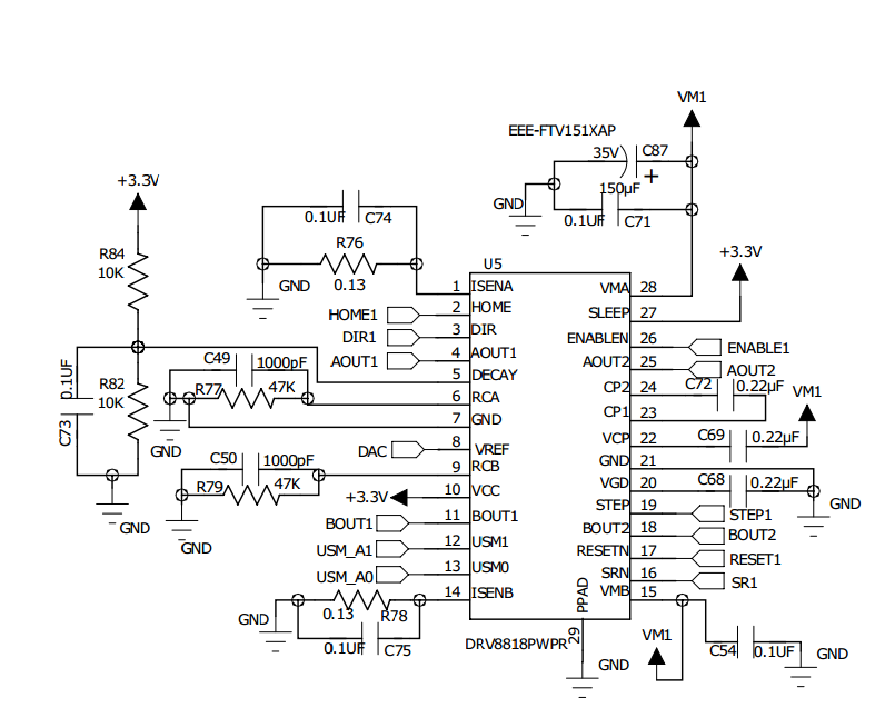
This is the first time I work with a stepper motor also as stepper driver and I'm using the stepper driver 8818 now! The problem is I saw that the holding current always has a minimum value which I can decrease it anymore even with Vref = 0. I also have tried with different motors and I saw that this minimum value is also different with each different motor/ Does anyone have the solution or explanation for this? Please show me!
