This thread has been locked.

If you have a related question, please click the "Ask a related question" button in the top right corner. The newly created question will be automatically linked to this question.

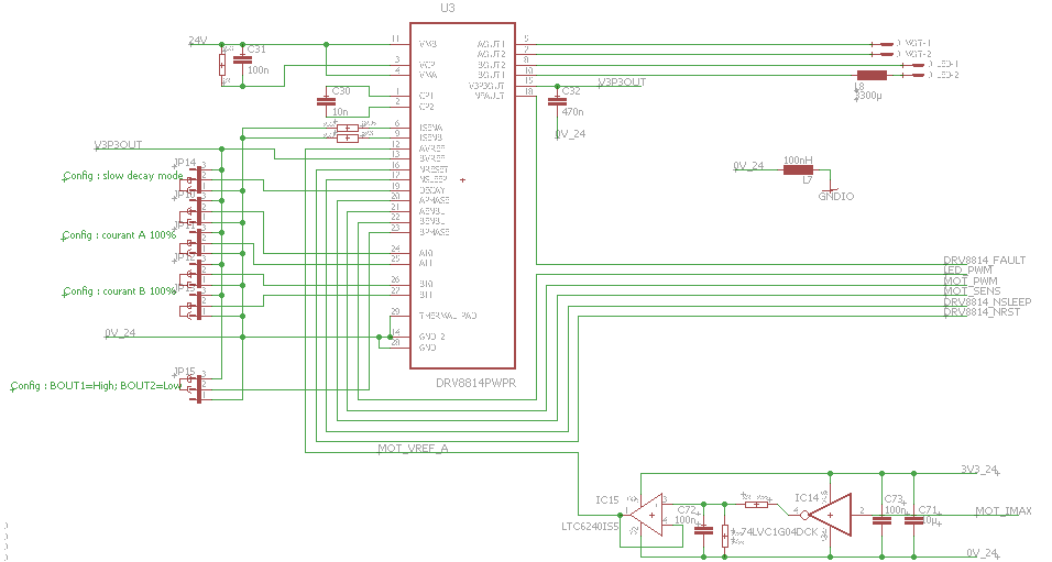
I/O ports connected to nSLEEP and nRESET broken

Other Parts Discussed in Thread: DRV8814, DRV8846

Hi Everybody,

For a second time, I/O ports connected to nSLEEP and nRESET (DRV8814) and nSLEEP, nENBL (DRV8846) broke.

First time, I made the error connecting nSLEEP (which disables regulator) to V3P3OUT (on DRV8814). This time, all these signals are connected to the microcontroller (Atmel ATxmega128A3U). With the first electronic card, DRV8846 works fine, and after correcting the error and change of DRV8814, all seems good. With this second card, all I/O ports connected to nSLEEP, nRESET (DRV8814) and nSLEEP, nENBL (DRV8846) broke. DRV8814 seems to operate (ports are permanent high states). I can't test DRV8846 because nENBL is permanent high too.

I think, this could come from order of power supply. DRV8814 is power from 24V supply, DRV8846 from 12V supply and microcontroller from 5V via 3V3 regulator.

Does anybody know what the problem is and how to correct it ?

Thanks for your responses.

Hervé